EasyManua.ls Logo

Denso BHT-300B - Page 102

Denso BHT-300B
178 pages
Print Icon
To Next Page IconTo Next Page
To Next Page IconTo Next Page
To Previous Page IconTo Previous Page
To Previous Page IconTo Previous Page
Loading...
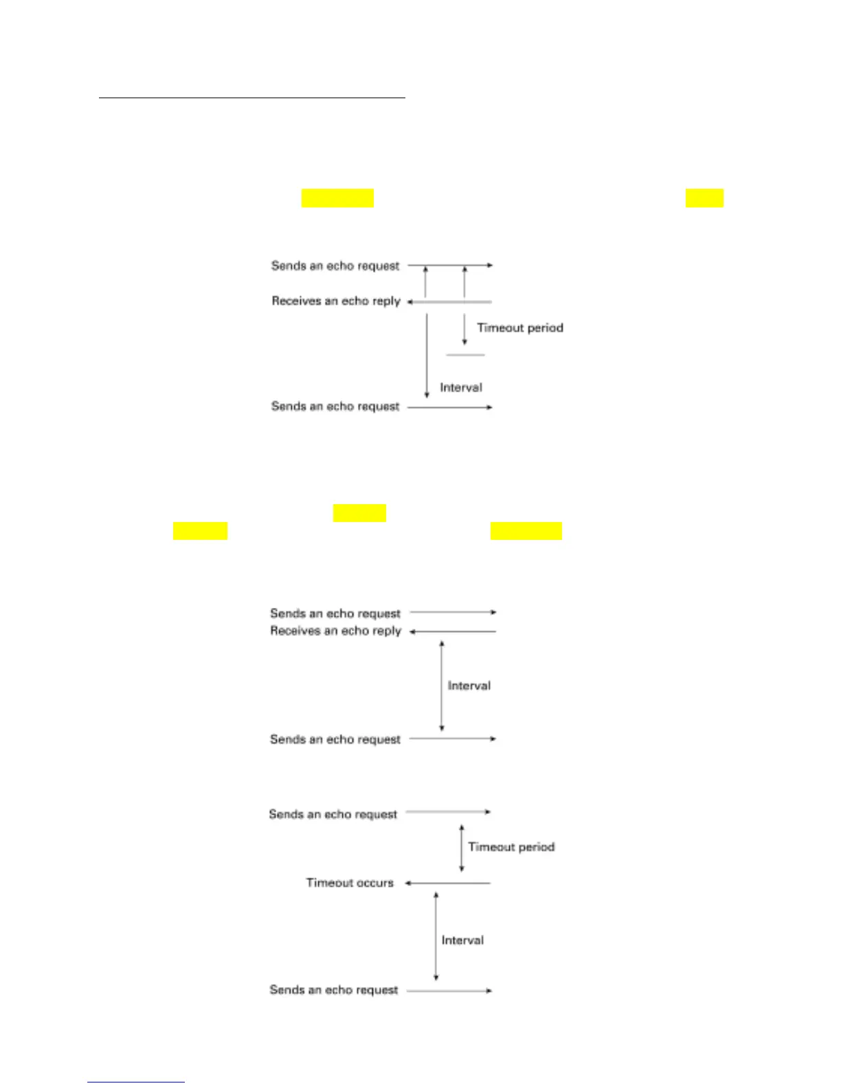
PING Echo Request Send Timing (SEND TYPE)
Two types of echo request send timings are available: TYPE 1 and TYPE 2.
TYPE 1
After sending an echo request, PING waits for the period specified by INTERVAL and then sends an
echo request again. For TYPE 1, the relationship between the INTERVAL and TIMEOUT should be
"INTERVAL TIMEOUT."
TYPE 2
After sending an echo request, PING waits for an echo reply to be received or for timeout to occur. After
that, PING waits for the period specified by INTERVAL and then sends an echo request again. For
TYPE 2, no relationship between the INTERVAL and TIMEOUT is required.
If PING receives an echo reply:
If a timeout occurs:
88

Table of Contents

Related product manuals