EasyManua.ls Logo

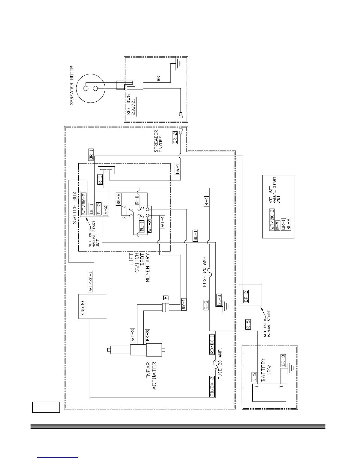
DR ROTO-HOGTM - Wiring Diagram - Manual Start model

DR ROTO-HOGTM
54 pages
Print Icon
To Next Page IconTo Next Page
To Next Page IconTo Next Page
To Previous Page IconTo Previous Page
To Previous Page IconTo Previous Page
Loading...
46 DR
®
ROTO-HOG™ POWER TILLER
Wiring Diagram - Manual Start model
070725

Table of Contents

Related product manuals