EasyManua.ls Logo

EBARA E-SPD+ MT 2200 - Elektrische Aansluitingen

EBARA E-SPD+ MT 2200
396 pages
Print Icon
To Next Page IconTo Next Page
To Next Page IconTo Next Page
To Previous Page IconTo Previous Page
To Previous Page IconTo Previous Page
Loading...
NL
199
NL
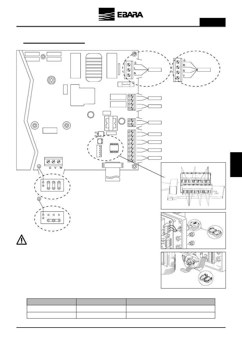
8 - ELEKTRISCHE AANSLUITINGEN
Stroomaansluitingen
*Voor 230/400V motoren
B
A
B
A
E-SPD+ TT 4000
Het is noodzakelijk om een magnetische kern (A) te installeren.
Je vindt het in de doos met accessoires. Het moet worden bevestigd
aan:
(MT) en (TT) op de hoofdstroomkabel van de omvormer, zo dicht
mogelijk bij de kabelwartel.
(TT) Op de kabel tussen omvormer en motor, zo dicht mogelijk bij de
omvormerconnector, totdat u een KLIK (B) hoort.
E-SPD+ MT2200
E-SPD+ TT4000
Enkelfasig 230V
Driefasige 400V
Driefasig 230Vac (DELTA aansluiting*)
Driefasige 400Vac (STAR-aansluiting*)
Model Stroomvoorziening Motor
INGANG 3
0-10V PTC 4-20mA(2)
INGANG 4 MODBUS
MT 2200
TT 4000
MT 2200 TT 4000
STROOM-
VOORZIENING
400VAC 3 ~
STROOM-
VOORZIENING
230VAC 1 ~
RELAIS 2 UITGANG
RELAIS 1 UITGANG
VENTILATOR
DIGITALE INGANG 2
VOORPANEEL
MOTOR 230/400Vac
MOTOR 230/400Vac
DIGITALE INGANG 1
DRUK TRANSDUCER
RS485-COMMUNICATIE
E-SPD+ MT2200
E-SPD+ TT4000

Table of Contents

Related product manuals