EasyManua.ls Logo

EBARA E-SPD+ MT 2200 - Podłączenie Elektryczne

EBARA E-SPD+ MT 2200
396 pages
Print Icon
To Next Page IconTo Next Page
To Next Page IconTo Next Page
To Previous Page IconTo Previous Page
To Previous Page IconTo Previous Page
Loading...
PL
275
PL
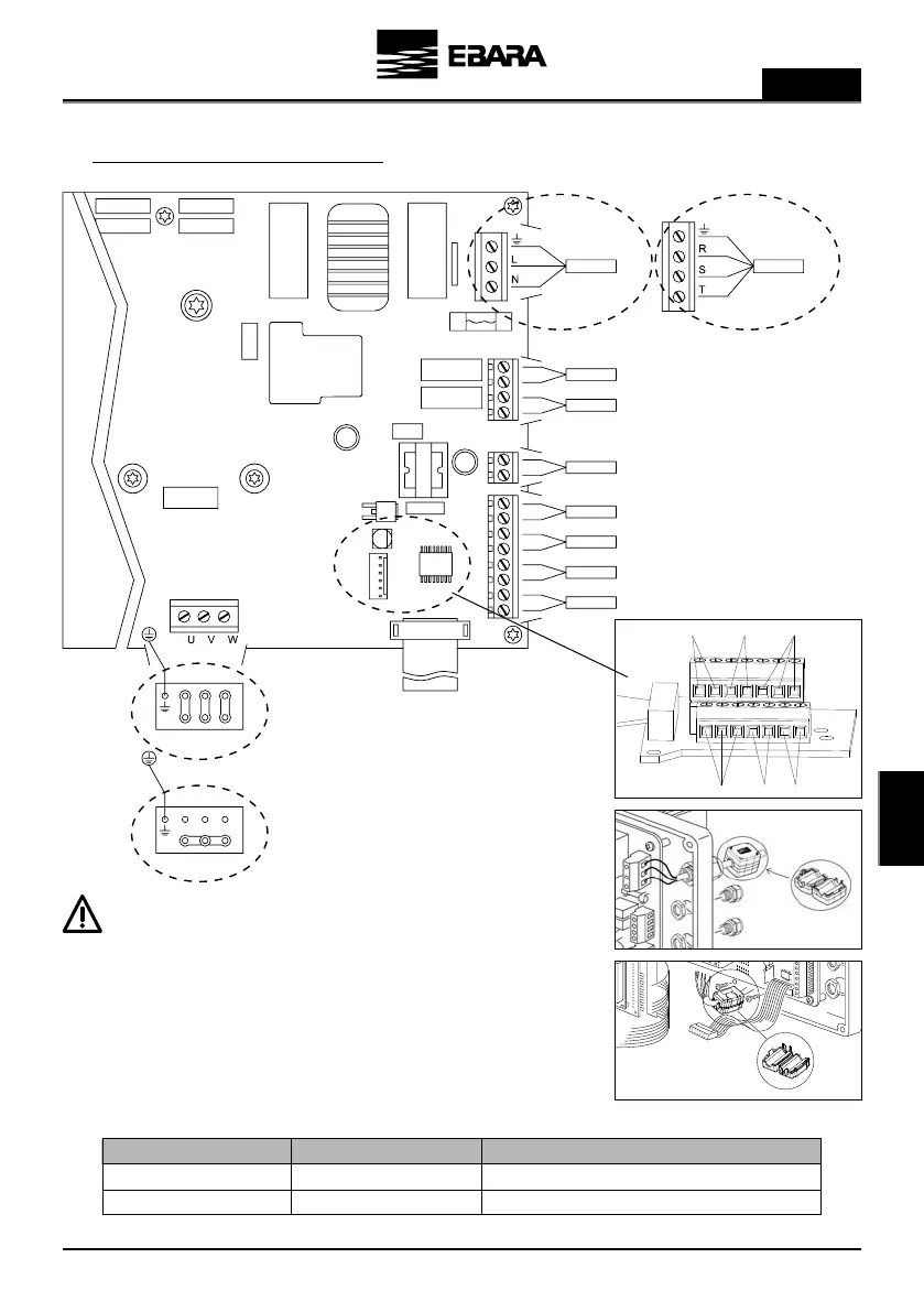
8 - PODŁĄCZENIE ELEKTRYCZNE
Podłączenie zasilania
*Dla silników 230/400V
B
A
B
A
E-SPD+ TT 4000
Konieczne jest zainstalowanie rdzenia magnetycznego (A).
Znajdziesz go w pudełku z akcesoriami. Musi być przymocowany do:
(MT) i (TT) na głównym przewodzie zasilającym falownika, jak
najbliżej dławika kablowego.
(TT) Na kablu pomiędzy falownikiem a silnikiem, jak najbliżej złącza
falownika, aż do usłyszenia KLIKNIĘCIA (B).
E-SPD+ MT2200
E-SPD+ TT4000
Jednofazowe 230V
Trójfazowe 400V
Trójfazowy 230Vac (przyłącze DELTA*)
Trójfazowy 400Vac (połączenie STAR*)
Model Zasilanie Silnik
WEJŚCIE 3
0-10V PTC 4-20mA(2)
WEJŚCIE 4 MODBUS
MT 2200
TT 4000
MT 2200 TT 4000
ZASILACZ
400VAC 3 ~
ZASILACZ
230VAC 1 ~
WYJŚCIE PRZEKAŹNIK 2
WYJŚCIE PRZEKAŹNIK 1
WENTYLATOR
WEJŚCIE CYFROWE 2
PRZEDNI PANEL
SILNIK 230/400Vac
SILNIK 230/400Vac
WEJŚCIE CYFROWE 1
PRZETWORNIK CIŚNIENIA
KOMUNIKACJA RS485
E-SPD+ MT2200
E-SPD+ TT4000

Table of Contents

Related product manuals