EasyManua.ls Logo

EBARA E-SPD+ MT 2200 - Ligações Elétricas

EBARA E-SPD+ MT 2200
396 pages
Print Icon
To Next Page IconTo Next Page
To Next Page IconTo Next Page
To Previous Page IconTo Previous Page
To Previous Page IconTo Previous Page
Loading...
PT
237
PT
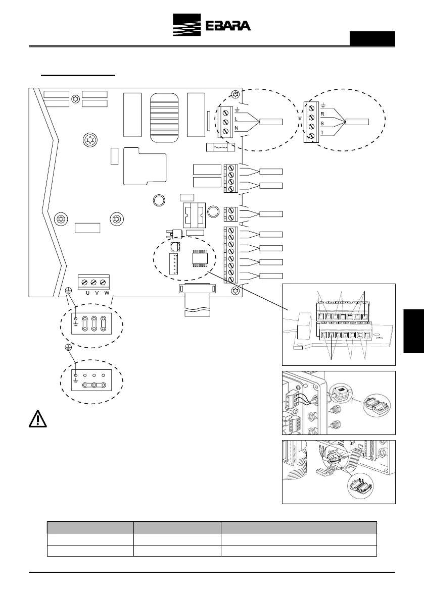
8 - LIGAÇÕES ELÉTRICAS
Ligaçoes de potência
*Para motores 230/400V
B
A
B
A
E-SPD+ TT 4000
É necessário instalar um núcleo magnético (A).
Você vai encontrá-lo na caixa de acessórios. Deve ser fixado em:
(MT) e (TT) no cabo de alimentação principal do inversor, o
mais próximo possível do prensa-cabo.
(TT) No cabo entre o inversor e o motor, o mais próximo
possível do conector do inversor, até ouvir um CLIQUE (B).
E-SPD+ MT2200
E-SPD+ TT4000
Monofásico 230V
Trifásico 400V
Trifásico 230Vac (conexão DELTA*)
Trifásico 400Vac (conexão STAR*)
Modelo Fonte de energia Motor
ENTRADA 3
0-10V PTC 4-20mA(2)
ENTRADA 4 MODBUS
MT 2200
TT 4000
MT 2200 TT 4000
FONTE DE
ENERGIA
400VAC 3 ~
FONTE DE
ENERGIA
230VAC 1 ~
SAÍDA DO RELÉ 2
SAÍDA DO RELÉ 1
VENTILADOR
ENTRADA DIGITAL 2
PAINEL FRONTAL
MOTOR 230/400Vac
MOTOR 230/400Vac
ENTRADA DIGITAL 1
TRANSDUTOR DE PRESSÃO
COMUNICAÇÃO RS485
E-SPD+ MT2200
E-SPD+ TT4000

Table of Contents

Related product manuals