EasyManua.ls Logo

EBARA E-SPD+ MT 2200 - Электрические Соединения

EBARA E-SPD+ MT 2200
396 pages
Print Icon
To Next Page IconTo Next Page
To Next Page IconTo Next Page
To Previous Page IconTo Previous Page
To Previous Page IconTo Previous Page
Loading...
RU
313
RU
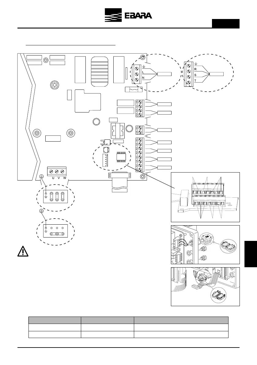
8 - ЭЛЕКТРИЧЕСКИЕ СОЕДИНЕНИЯ
Силовые соединения
*Для двигателей 230/400 В
B
A
B
A
E-SPD+ TT 4000
Необходимо установить магнитопровод (А).
Вы найдете его в коробке с аксессуарами. Он должен
быть исправлен на:
(МТ) и (ТТ) на основном кабеле питания инвертора, как
можно ближе к кабельному вводу.
(TT) На кабеле между инвертором и двигателем, как
можно ближе к разъему инвертора, пока не услышите
ЩЕЛЧОК (B).
E-SPD+ MT2200
E-SPD+ TT4000
Однофазный 230В
Трехфазный 400В
Трехфазный 230 В переменного тока (соединение треугольником*)
Трехфазный 400 В переменного тока (соединение звездой*)
Model Модель Источник питания Мотор
ВХОД 3
0-10В ПТК 4-20 мА(2)
ВХОД 4 МОДБУС
MT 2200
TT 4000
MT 2200 TT 4000
ИСТОЧНИК
ПИТАНИЯ
400VAC 3 ~
ИСТОЧНИК
ПИТАНИЯ
230VAC 1 ~
РЕЛЕ 2 ВЫХОД
РЕЛЕ 1 ВЫХОД
ВОЗДУШНЫЙ ВЕНТИЛЯТОР
ЦИФРОВОЙ ВХОД 2
ПЕРЕДНЯЯ ПАНЕЛЬ
МОТОР 230/400Vac
МОТОР 230/400Vac
ЦИФРОВОЙ ВХОД 1
ДАТЧИК ДАВЛЕНИЯ
СВЯЗЬ RS485
E-SPD+ MT2200
E-SPD+ TT4000

Table of Contents

Related product manuals