EasyManua.ls Logo

Ecodan 150 Standard - 2-Zone Control Pack - Component Wiring; Main Controller Flow Rate Look up; Wiring; Heating System Controls

Ecodan 150 Standard
40 pages
Print Icon
To Next Page IconTo Next Page
To Next Page IconTo Next Page
To Previous Page IconTo Previous Page
To Previous Page IconTo Previous Page
Loading...
23
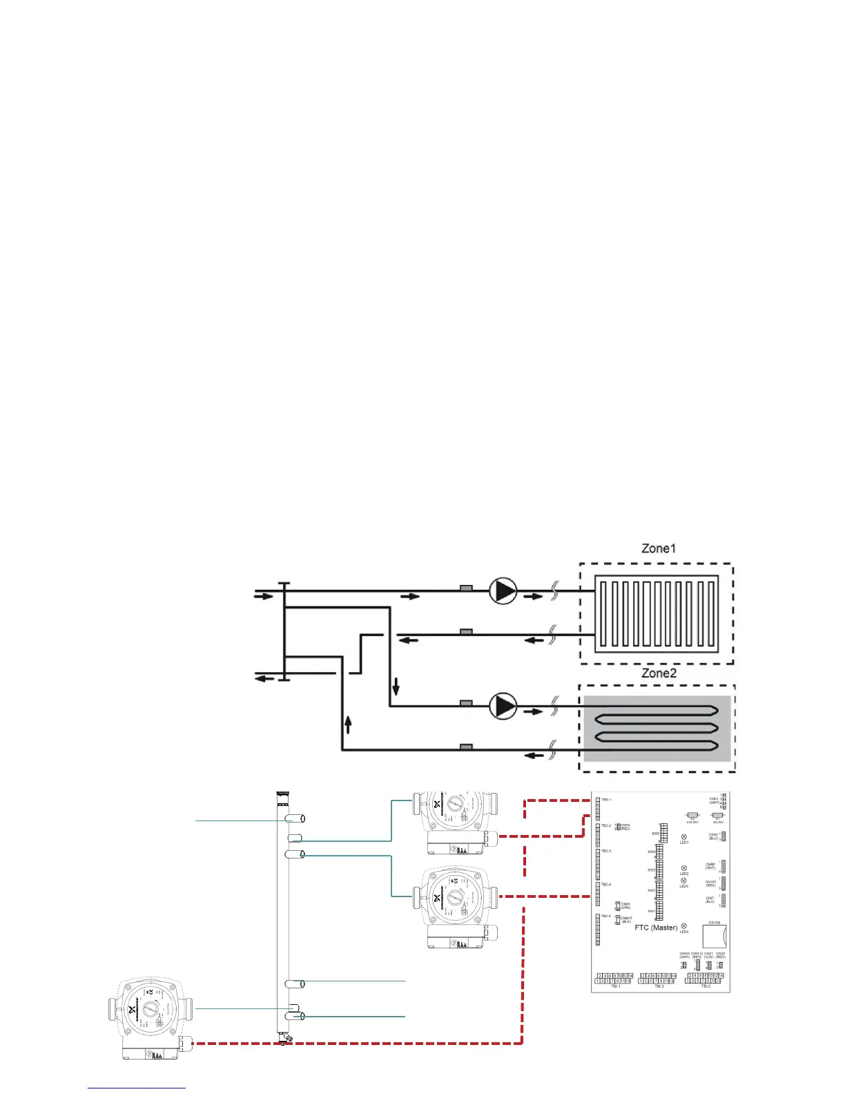
Primary Flow
Secondary Z1 Flow
Secondary Z2 Flow
Secondary Z2 Return
Primary Return
Secondary Z1 Return
TBO.1 1-2 (OUT1)
TBO.1 5-
6 (OUT13)
TBO.4 1-2 (OUT3)
MAIN CONTROLLER FLOW RATE LOOK UP
The main controller can now show you the ow rates by using Request Code 540 in the Service Menu (see FTC5 main manual).
WIRING
All electrical wiring should be carried out by a competent electrician and be in accordance with the latest I.E.E. Wiring
Regulations.
The Pre-plumbed cylinder thermal controls, primary circulating pumps are factory pre-wired. Further wiring will be required
between the FTC5 controller, the programmer, room temperature sensor and the Heat Pump. Additional controls and wiring
will be required if a second CH zone is to be tted to the instalation.
Any thermal controls and over-temperature thermal cut-outs MUST NOT be bypassed.
The mains supply must be via a double pole isolating switch with a contact separation of at least 3mm in both poles. The
supply must be fused 10 amp. A supply cable of 1.0 to 1.5mm
2
cross sectional area should be used.
THIS APPLIANCE MUST BE EARTHED
HEATING SYSTEM CONTROLS
The controls provided with the Air Source Heat Pump pre-plumbed cylinder will ensure the safe operation of the unit within
a central heating system.
Connection to the various system components is made via the FTC5 Controller tted to the front of the Pre-plumbed cylinder,
refer to the Manual supplied for the FTC5 Controller and the terminal identication labels within the FTC5 Controller to aid
in connecting the various external system components such as the mains supply, programmer and heat pump. The wiring
to the external components is made using exible cable, this should be secured using the integral cable grips located in the
FTC5 Controller.
Provision is made for the connection of a second CH zone (connections supplied blanked off). Additional controls will be
necessary to control the operation of the second CH zone. Connection terminals are provided and identied in the FTC5
Controller to enable any wiring to be connected to the same central position.
Fig 9 - Optional 2 zone control pack - plumbing schematic
Fig 10 - 2 zone control pack - component wiring

Table of Contents

Related product manuals