EasyManua.ls Logo

Ecodan 150 Standard - Wiring of Motorised Mixing Valve; Schematic of Motorised Mixing Valve Hydraulic Connections

Ecodan 150 Standard
40 pages
Print Icon
To Next Page IconTo Next Page
To Next Page IconTo Next Page
To Previous Page IconTo Previous Page
To Previous Page IconTo Previous Page
Loading...
27
SW2-7 - ON
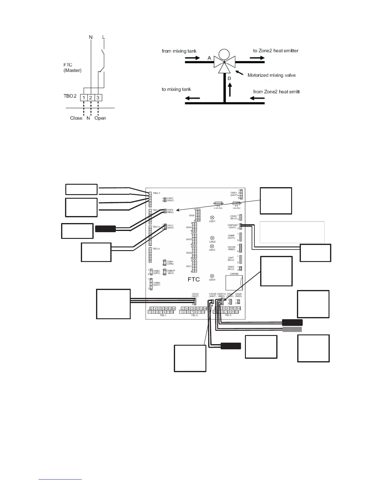
Fig 17 - Wiring of Motorised Mixing valve Fig 18 - Schematic of Motorised Mixing Valve hydraulic connections
Fig 19 - Factory made conections to FTC5
controller PCB
BLUE
BROWN
TO RIGHT HAND
PRIMARY PUMP
BLUE
BROWN
TO LEFT HAND
PRIMARY PUMP
(CABLE WITH
WHITE ID TAG)
TO FLOW SENSOR
ASSEMBLY.
CONNECTION TO
PCB VIA WHITE
JST CONNECTOR TO
CN1A
TO TANK SENSOR
(SENSOR TO BE
INSERTED IN SPARE
POCKET ON
ELEMENT PLATE)
TO DHW
CIRCULATING PUMP
DHW PUMP
CONNECTION TO
PCB BY MEANS OF
RED JST PLUG
CONNECTOR TO
SOCKET CNP4
TO FLOW SENSOR
(SENSOR TO BE
INSERTED IN
POCKET ON FLOW
PIPE) GREY
SLEEVING
TO RETURN SENSOR
(SENSOR TO BE
INSERTED IN
POCKET ON
RETURN PIPE)
BLACK SLEEVING
FLOW AND RETURN
SENSORS
CONNECTION TO
PCB BY MEANS OF
RED JST PLUG
CONNECTOR TO
CNW12
SOCKET CNW5
ALL EARTH CONDUCTOR CONNECTIONS
TO BE MADE TO EARTHING SCREWS ON
FTC-5 CONTROLLER REAR CHASSIS
TO 3 WAY VALVE
ACTUATOR HEAD.
CONNECTION TO
PCB VIA CNV1
TANK SENSOR
CONNECTION TO
PCB BY MEANS OF
WHITE JST PLUG
CONNECTOR TO
TO RIGHT HAND
PRIMARY PUMP
PWM CONTROL
CABLE

Table of Contents

Related product manuals