This manual is the intellectual property of Ecoso. Copying and reprinng is prohibited. © 2021
27
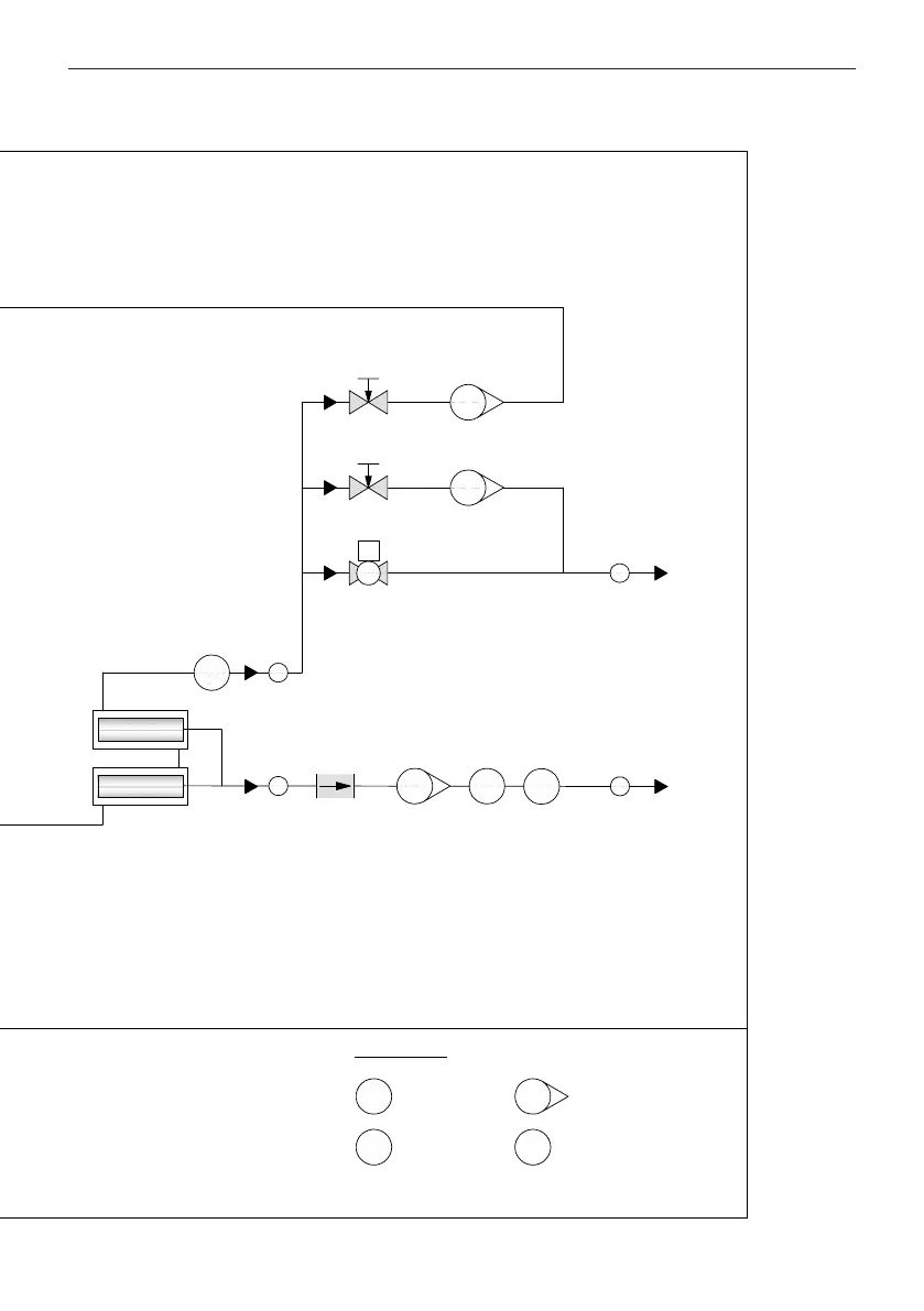
INSTRUCTION MANUAL ECOSOFT RO SYSTEM
MO6500BWTSS
M
FI
FI
FI
MV-01
G ½″
FH-01
filter housing
G 1″
Grundfos CRN 1-36
PJE DN32
CV-01
DN15 weld
CV-02
DN15 weld
G ½″
MV-02
G ½″
RV-02
G ½″
RV-01
G ½″
01
01
G ½″
G ½″
FEED
WATER
PE R ME ATE
PIPES VALVES
CONCENTRATE RECYCLE
Needle Valve
Check Valve
M
Motorized Valve
FI
Rotameter
03
02
01
CE
CE
Pressure gauge
(process mount)
Pressure switch
(process mount)
Conductivity probe
(process mount)
MH-01
membrane housing
G ½″
CO NC E N T R AT E
G ½″
G ½″
03
01
PS
01
PS
03
01
01
01
01
S
S
Solenoid Valve
PI
01
01
PI
02
01
01
ECOSOFT MO-6500 BW SS REVERSE OSMOSIS SYSTEM
Pipe and Instrument Diagram
* process design may be amended on manufacturer's discretion without deteriorating product functionality
and application compatibility
INSTRUMENTS
PS
02
Stainless steel pipe DN15
01
PI
PS
G ¼″
G ¼″G ¼″
G ¼″
G ¼″
G ½″
M
FI
FI
FI
MV-01
G ½″
FH-01
filter housing
G 1″
Grundfos CRN 1-36
PJE DN32
CV-01
DN15 weld
CV-02
DN15 weld
G ½″
MV-02
G ½″
RV-02
G ½″
RV-01
G ½″
01
01
G ½″
G ½″
FEED
WATER
PE R ME ATE
PIPES VALVES
CONCENTRATE RECYCLE
Needle Valve
Check Valve
M
Motorized Valve
FI
Rotameter
03
02
01
CE
CE
Pressure gauge
(process mount)
Pressure switch
(process mount)
Conductivity probe
(process mount)
MH-01, MH-02
membrane housings
G ½″
CO NC E N T R AT E
G ½″
G ½″
03
01
PS
01
PS
03
01
01
01
01
S
S
Solenoid Valve
PI
01
01
PI
02
01
01
ECOSOFT MO-12000 BW SS REVERSE OSMOSIS SYSTEM
Pipe and Instrument Diagram
* process design may be amended on manufacturer's discretion without deteriorating product functionality
and application compatibility
INSTRUMENTS
PS
02
Stainless steel pipe DN15
01
PI
PS
G ¼″
G ¼″G ¼″
G ¼″
G ¼″
G ½″
M
FI
FI
FI
MV-01
G ½″
FH-01
filter housing
G 1″
Grundfos CRN 1-36
PJE DN32
CV-01
DN15 weld
CV-02
DN15 weld
G ½″
MV-02
G ½″
RV-02
G ½″
RV-01
G ½″
01
01
G ½″
G ½″
FEED
WATER
PE R ME ATE
PIPES VALVES
CONCENTRATE RECYCLE
Needle Valve
Check Valve
M
Motorized Valve
FI
Rotameter
03
02
01
CE
CE
Pressure gauge
(process mount)
Pressure switch
(process mount)
Conductivity probe
(process mount)
MH-01
membrane housing
G ½″
CO NC E N T R AT E
G ½″
G ½″
03
01
PS
01
PS
03
01
01
01
01
S
S
Solenoid Valve
PI
01
01
PI
02
01
01
ECOSOFT MO-6500 BW SS REVERSE OSMOSIS SYSTEM
Pipe and Instrument Diagram
* process design may be amended on manufacturer's discretion without deteriorating product functionality
and application compatibility
INSTRUMENTS
PS
02
Stainless steel pipe DN15
01
PI
PS
G ¼″
G ¼″G ¼″
G ¼″
G ¼″
G ½″
M
FI
FI
FI
MV-01
G ½″
FH-01
filter housing
G 1″
Grundfos CRN 1-36
PJE DN32
CV-01
DN15 weld
CV-02
DN15 weld
G ½″
MV-02
G ½″
RV-02
G ½″
RV-01
G ½″
01
01
G ½″
G ½″
FEED
WATER
PE R ME ATE
PIPES VALVES
CONCENTRATE RECYCLE
Needle Valve
Check Valve
M
Motorized Valve
FI
Rotameter
03
02
01
CE
CE
Pressure gauge
(process mount)
Pressure switch
(process mount)
Conductivity probe
(process mount)
MH-01, MH-02
membrane housings
G ½″
CO NC E N T R AT E
G ½″
G ½″
03
01
PS
01
PS
03
01
01
01
01
S
S
Solenoid Valve
PI
01
01
PI
02
01
01
ECOSOFT MO-12000 BW SS REVERSE OSMOSIS SYSTEM
Pipe and Instrument Diagram
* process design may be amended on manufacturer's discretion without deteriorating product functionality
and application compatibility
INSTRUMENTS
PS
02
Stainless steel pipe DN15
01
PI
PS
G ¼″
G ¼″G ¼″
G ¼″
G ¼″
G ½″