EasyManua.ls Logo

ESAB EPP-362 - EPP-362 J1 (RAS) - Interface Diagram

ESAB EPP-362
48 pages
Print Icon
To Next Page IconTo Next Page
To Next Page IconTo Next Page
To Previous Page IconTo Previous Page
To Previous Page IconTo Previous Page
Loading...
33
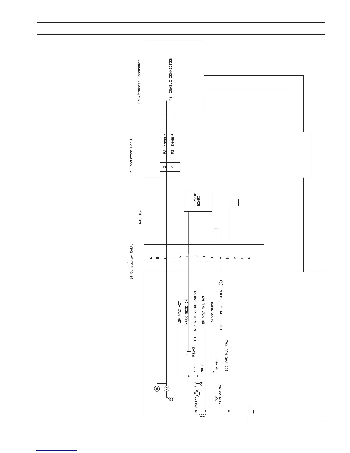
SECTION 4 OPERATION
4.4 EPP-362 J1 (RAS) -
Interface Diagram
CAN PS
CAN COMMUNICATION
ADAPTOR/JUNCTION BOX
CAN
ANALOG INTERFACE

Related product manuals