EasyManua.ls Logo

Extraflame Elisir - Chrono

Extraflame Elisir
56 pages
Print Icon
To Next Page IconTo Next Page
To Next Page IconTo Next Page
To Previous Page IconTo Previous Page
To Previous Page IconTo Previous Page
Loading...
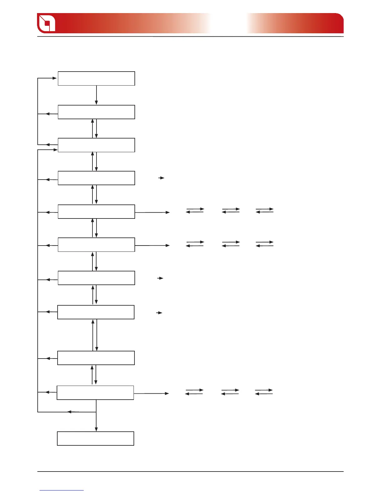
RAPID MENUS
48
Chapter 3
INITIAL SCREEN
SET CLOCK
SET CHRONO
CHRONO ENABLE
START PROG1
STOP PROG1
MONDAY PROG1
key 5 for 3 seconds
key 3
button 5
button 5
button 5
button 5
CHRONO
key 2/3
key 3
ON/OFF
button 5
TUESDAY PROG1
00:00 00:10
key 3
00:20
key 3
etc.
key 2 key 2 key 2
key 3
00:00 00:10
key 3
00:20
key 3
etc.
key 2 key 2 key 2
key 2/3 ON/OFF
key 2/3 ON/OFF
button 5
...SUNDAY PROG1
key 1
key 1
key 1
key 1
key 1
key 1
key 1
SET PROG1
key 1
button 5
ETC.
key 1
key 3
06
C
07
C
key 3
08
C
key 3
etc...41
C
key 2 key 2 key 2
button 5
key 1
key 2
key 1
key 4
key 4
key 4
key 4
key 4
key 4

Table of Contents

Related product manuals