EasyManua.ls Logo

Fagor BCSD-50D - Page 38

Fagor BCSD-50D
118 pages
Print Icon
To Next Page IconTo Next Page
To Next Page IconTo Next Page
To Previous Page IconTo Previous Page
To Previous Page IconTo Previous Page
Loading...
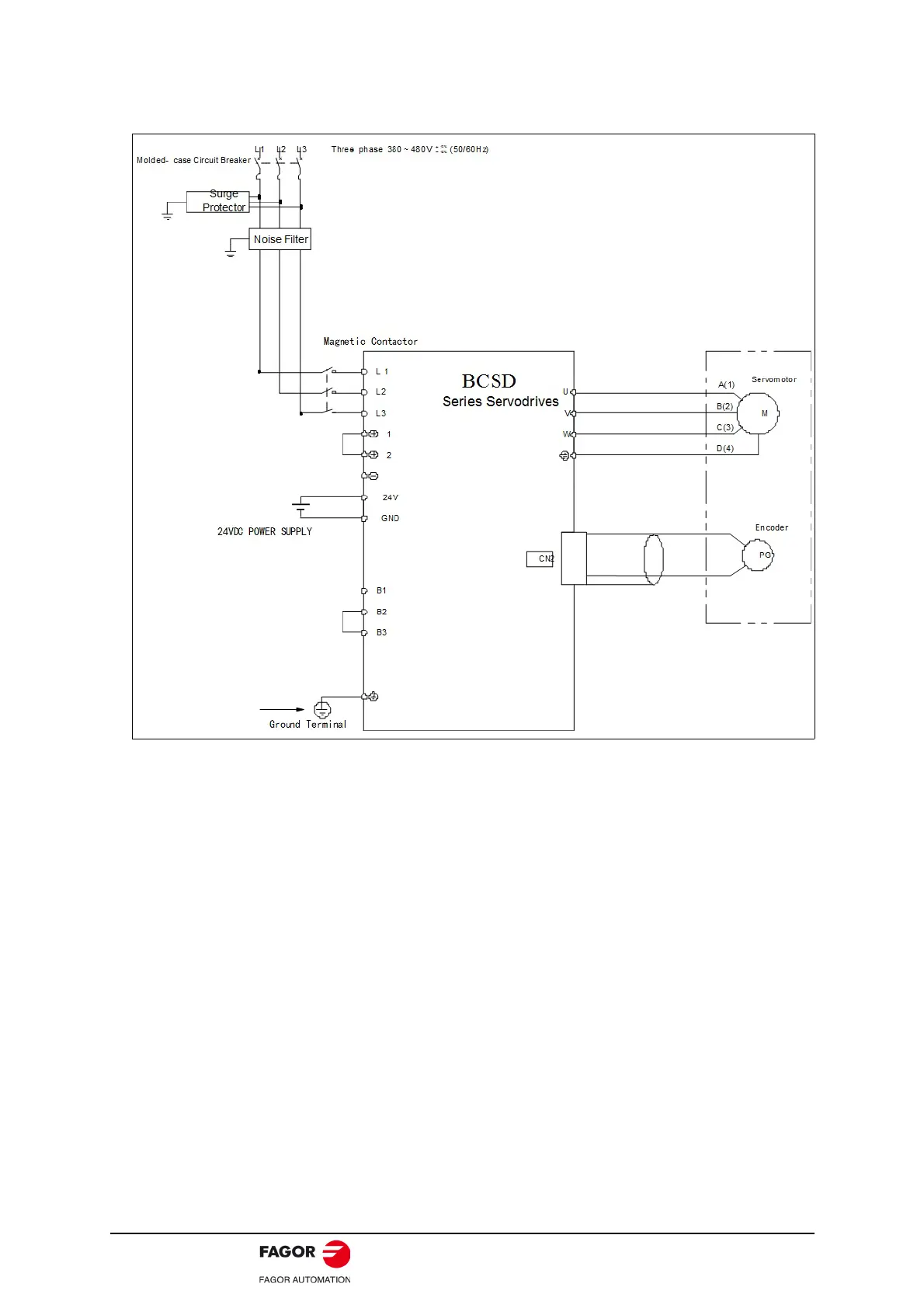
BCSD-38/116 Digital Brushless AC Servo Drive system - Ref. 1809
Three-phase 400V BCSD-10D~50D.

Table of Contents

Related product manuals