EasyManua.ls Logo

FORST TR8D - 6.13 Electrical Circuit Diagrams; 6.13.1 Touch Sensors; 6.13.2 Wiring Harness

FORST TR8D
52 pages
Print Icon
To Next Page IconTo Next Page
To Next Page IconTo Next Page
To Previous Page IconTo Previous Page
To Previous Page IconTo Previous Page
Loading...
Page 48
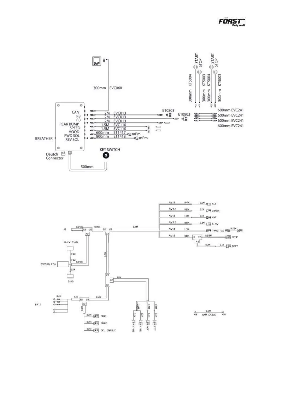
6.13 Electrical Circuit Diagrams
6.13.1 Touch Sensors
6.13.2 Wiring Harness

Related product manuals