EasyManua.ls Logo

Frye FONIX 8000 - Probe Board Block Diagram; Turntable Board Block Diagram

Default Icon
60 pages
Print Icon
To Next Page IconTo Next Page
To Next Page IconTo Next Page
To Previous Page IconTo Previous Page
To Previous Page IconTo Previous Page
Loading...
20 Maintenance Manual
4.3.4 Probe Board Block Diagram
8000 Circuit Description
2010-10-27
Page 6 of 14
Probe Board Block Diagram
CPU
U1
RS232
PIO
ADC0
ADC1
ADC2-6
SPI
CPU
JTAG
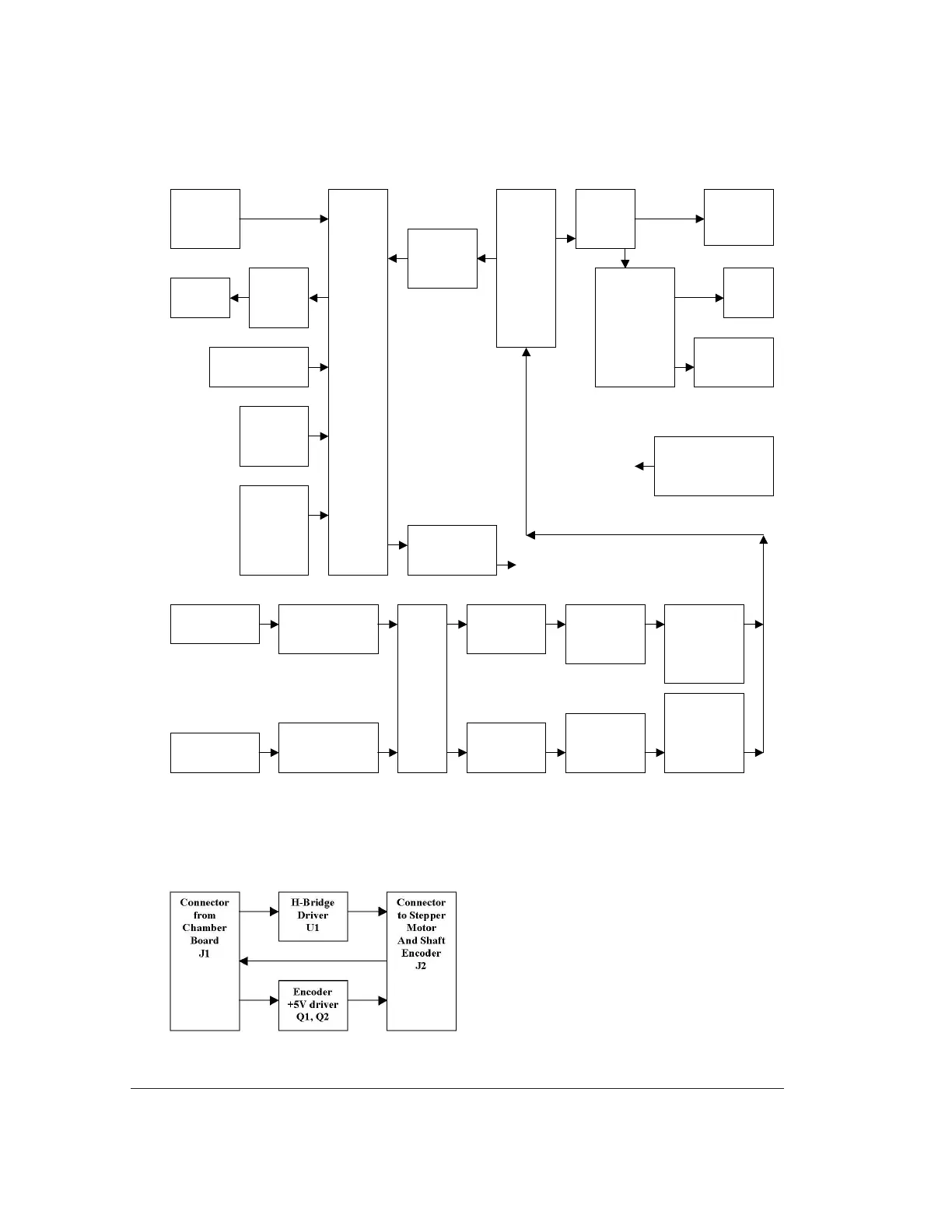
Connector
J1
FPI
Conn J2
SRC_AB
RS232
MIC_AB
RS232
Interface
U19
Speaker
Relays
Q2, Q3,
K1, K2
Speaker
Connector
J5A, J5B
ER3 and
Headphone
Switches
U2, U3, U4,
U5
ChanA 24dB
Prescaler
U8A, U12A
Dual
Instrumentation
Amps U6, U10
ChanA 6dB
Prescaler &
Differential
Driver
U11B, U18A
Voltage Regulators
+5V U24, +3.3 U20,
+10V U25, -10V U22,
+8V U23, -8V U21
Resistor
dividers
for +/-10V,
+/-8V,
+5V
supplies
PowStat
LED
Driver
Q1
PowStat
LED D1
ER3
Jack
J3
HeadPhone
Jack
J4
External
Keyboard
Connector
J6, U15A
Volume Control
R16, U14A
Right Mic Set
Connector J8
Dual
Instrumentation
Amps U16, U17
MIC
MUX
U7A,
U7B
ChanA
Equalizer
U8B, U11A,
U12B, U12C
Shift Register
U28
8 outputs
ChanB 24dB
Prescaler
U9A, U29A
ChanB
Equalizer
U9B, U13A,
U29B, U29C
ChanB 6dB
Prescaler &
Differential
Driver
U13B, U30A
Left Mic Set
Connector J7
4.3.5 Turntable Board Block Diagram

Table of Contents