EasyManua.ls Logo

Furuno FCR-2829 - SYSTEM CONFIGURATION; NOTICE

Furuno FCR-2829
541 pages
Print Icon
To Next Page IconTo Next Page
To Next Page IconTo Next Page
To Previous Page IconTo Previous Page
To Previous Page IconTo Previous Page
Loading...
xx
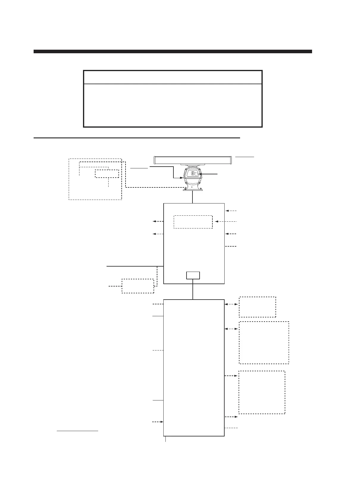
SYSTEM CONFIGURATION
FCR-2119-BB/FCR-2129-BB/FCR-2139S-BB/FCR-2819/FCR-2829
NOTICE
The radar(s) must be interconnected to the following type approved sensors:
EPFS meeting the requirements of the IMO resolution MSC.112(73).
Gyrocompass meeting the requirements of the IMO resolution A.424(XI).
SDME meeting the requirements of IMO resolution MSC.96(72).
The radar may be interconnected via HUB-3000 to other FURUNO processing
units having approved LAN ports.
ANTENNA UNIT
Performance Monitor
PM-31
Category of Units
Antenna Unit: Exposed to the weather
All other units: Protected from the weather
Radiator
XN-20AF (6 ft)
XN-24AF (8 ft)
DE-ICER
110/115/220/230 VAC
1ø, 50-60 Hz
110 VAC
1ø, 50-60 Hz
RPU-013
RADAR
PROCESSOR
UNIT
Sub Display 1
Sub Display 2
Gyro Converter
GC-10
Gyrocompass
A-D Converter
Heading Sensor
LAN
RU-3305
110-115/
220-230 VAC
1ø, 50-60 Hz
Transformer
RU-1803
440 VAC
1ø, 50-60 Hz
Brake Unit
BR-001/002
Chassis
RSB-096-078A
RSB-097-078A
RSB-096-079A
RSB-097-079A
EC-3000
PROCESSOR
UNIT
Serial 1, 2
IEC-61162-2
(Gyro
*1
, AIS)
Serial 3 - 8
IEC-61162-1
(EPFS
*2
(navigator),
SDME(speed log),
Echo sounder,
Wind, Alarm
*5
,
Navtex, etc.)
Digital Out 1 - 6
*6
1: System Fail
2: Power Fail
3: Normal Close 1
4: Normal Close 2
5: Normal Open 1
6: Normal Open 2
Dashed lines indicate
optional or local supply
equipment.
Sensor Adapter
*4
Radar Control
Unit RCU-025
OR
Trackball Control Unit
RCU-026
ECDIS Control Unit
RCU-024
OR
Radar Control
Unit RCU-025
OR
Trackball Control Unit
RCU-026
Monitor Unit
*3
FCR-21x9-BB series: MU-190 (option)
FCR-28x9 series: MU-231
Digital In (ACK IN)
VDR
Intelligent Hub
HUB-3000
100-115/220-230 VAC
1ø, 50-60 Hz

Table of Contents

Other manuals for Furuno FCR-2829

Related product manuals