EasyManua.ls Logo

Furuno FCR-2829 - Page 24

Furuno FCR-2829
541 pages
Print Icon
To Next Page IconTo Next Page
To Next Page IconTo Next Page
To Previous Page IconTo Previous Page
To Previous Page IconTo Previous Page
Loading...
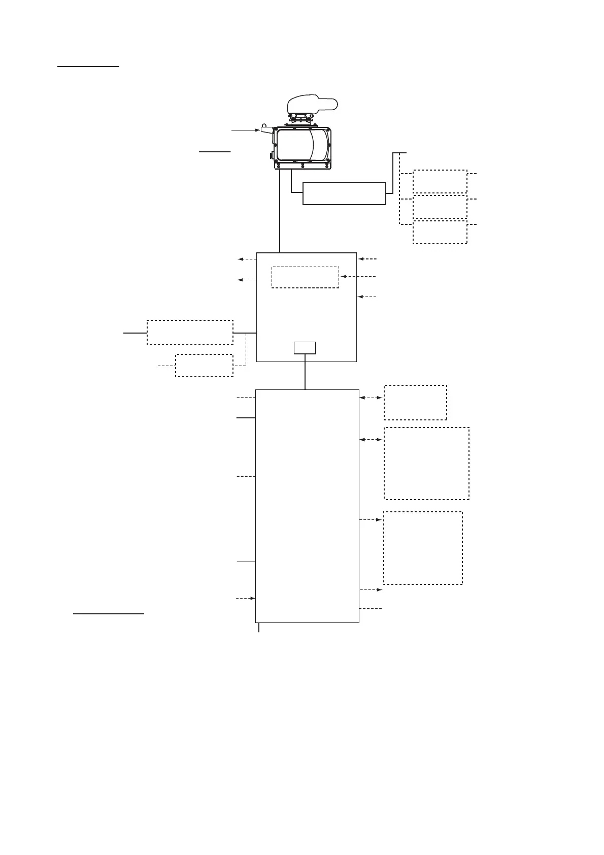
SYSTEM CONFIGURATION
xxii
FCR-2839S
RPU-013
RADAR
PROCESSOR
UNIT
Sub Display 1
Sub Display 2
Gyro Converter
GC-10
Gyrocompass
A-D Converter
Heading Sensor
LAN
Transformer
RU-1803
440 VAC
1ø, 50-60 Hz
110-115/
220-230 VAC
1ø, 50-60 Hz
Power Supply Unit
PSU-011
ANTENNA UNIT
Chassis
RSB-098/099
RSB-100/101/102
Performance Monitor
PM-51
Radiator
SN36AF (12 ft)
200/380 VAC, 3ø, 50 Hz
220/440 VAC, 3ø, 60 Hz
Transformer
RU-5693
110 VAC,
3ø, 60 Hz
Transformer
RU-6522
220 VAC,
3ø, 50 Hz
Transformer
RU-5466
440 VAC,
3ø, 50 Hz
Power Supply Unit
PSU-007
Category of Units
Antenna Unit: Exposed to the weather
All other units: Protected from the weather
EC-3000
PROCESSOR
UNIT
Serial 1, 2
IEC-61162-2
(Gyro
*1
, AIS)
Serial 3 - 8
IEC-61162-1
(EPFS
*2
(navigator),
SDME(speed log),
Echo sounder,
Wind, Alarm
*5
,
Navtex, etc.)
Digital Out 1 - 6
*6
1: System Fail
2: Power Fail
3: Normal Close 1
4: Normal Close 2
5: Normal Open 1
6: Normal Open 2
Dashed lines indicate
optional or local supply
equipment.
Sensor Adapter
*4
Radar Control
Unit RCU-025
OR
Trackball Control Unit
RCU-026
ECDIS Control Unit
RCU-024
OR
Radar Control
Unit RCU-025
OR
Trackball Control Unit
RCU-026
Monitor Unit
*3
FCR-21x9-BB series: MU-190 (option)
FCR-28x9 series: MU-231
Digital In (ACK IN)
VDR
Intelligent Hub
HUB-3000
100-115/220-230 VAC
1ø, 50-60 Hz

Table of Contents

Other manuals for Furuno FCR-2829

Related product manuals