EasyManua.ls Logo

GE 850 - Page 359

GE 850
664 pages
Print Icon
To Next Page IconTo Next Page
To Next Page IconTo Next Page
To Previous Page IconTo Previous Page
To Previous Page IconTo Previous Page
Loading...
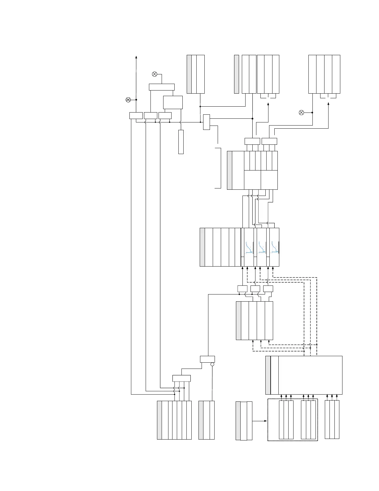
CHAPTER 6: PROTECTION SETPOINTS VOLTAGE ELEMENTS
850 FEEDER PROTECTION SYSTEM – INSTRUCTION MANUAL 6–91
Figure 6-36: Timed Undervoltage Protection logic diagram
894188A1.cdr
SETPOINTS
SETPOINT
FUNCTION:
Disabled
Trip
PICKUP:
Operate Output Relay 1 (TRIP)
LED: PICKUP
LED: TRIP
O
R
Alarm
Latched Alarm
RUN
SETPOINTS
BLOCK :
Off = 0
LED: ALARM /
LATCHED ALARM
RESET
Command
S
R
LATCH
Configurable
FlexLogic Operands
Timed UV 1 Curve OP
Timed UV 1 PKP
Timed UV 1 PKP C
Timed UV 1 PKP B
Timed UV 1 PKP A
SETPOINTS
MODE: Phase to Ground,
Phase to Phase (for wye
connection)
Phase to Phase (Delta VTs)
RUN
RUN
VA(VAB) < PICKUP
VB(VBC) < PICKUP
VC(VCA) < PICKUP
SETPOINTS
OPERATE:
ANY ONE
ANY TWO
ALL THREE
PHASES FOR
OPERATION:
PICK-UP:
ANY ONE
ANY TWO
ALL THREE
SETPOINTS
MINIMUM VOLTAGE:
VA(VAB) > MINIMUM
VB(VBC) > MINIMUM
VC(VCA) > MINIMUM
A
N
D
Timed UV 1 OP C
Timed UV 1 OP B
Timed UV 1 OP A
MODE:
}
{
{
}
Phase A voltage (VA)
Phase B voltage (VB)
Phase C voltage (VC)
Phase-to-Ground Voltages
Wye connection
Ph-Ph AB voltage (VAB)
Ph-Ph BC voltage (VBC)
Ph-Ph CA voltage (VCA)
Phase-to-Phase Voltages
Delta connection
Ph-Ph AB voltage (VAB)
Ph-Ph BC voltage (VBC)
Ph-Ph CA voltage (VCA)
Calculated Phase-to-Phase
Voltages – Wye connection
SETPOINTS
Do Not Operate, Operate
OUTPUT RELAYS 3 to 7
SETPOINTS
SIGNAL INPUT:
NAME( Ph VT Bnk1-J2)
DROPOUT DELAY:
DROPOUT:
Timed UV 1 Cnt OP
From counter based
undervoltage protection logic
OR
}
CURVE LIMIT 1-10:
CURVE TIME 1-10:
Timed UV 1 OP
O
R
A
N
D
A
N
D
A
N
D
O
R
O
R
A
N
D
A
N
D
A
N
D

Table of Contents

Related product manuals