EasyManua.ls Logo

GE 850 - Page 360

GE 850
664 pages
Print Icon
To Next Page IconTo Next Page
To Next Page IconTo Next Page
To Previous Page IconTo Previous Page
To Previous Page IconTo Previous Page
Loading...
6–92 850 FEEDER PROTECTION SYSTEM – INSTRUCTION MANUAL
VOLTAGE ELEMENTS CHAPTER 6: PROTECTION SETPOINTS
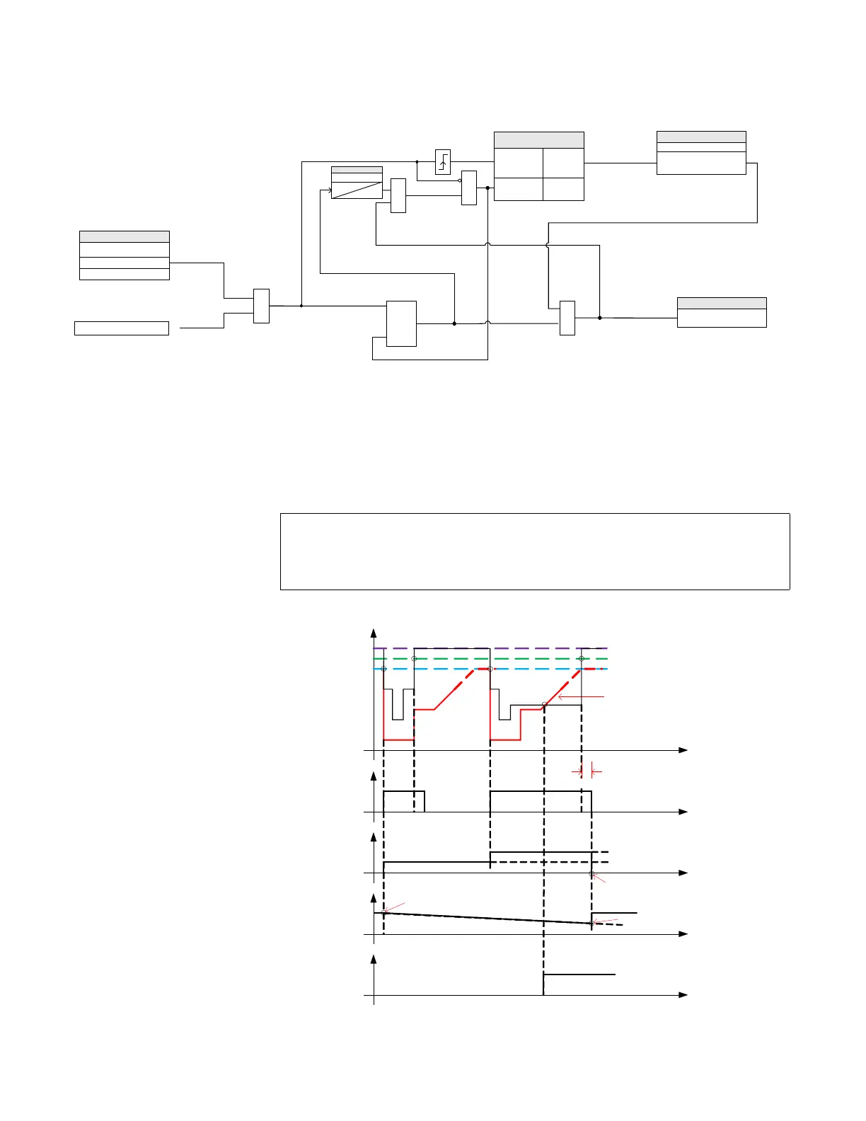
Figure 6-37: Counter Based Timed Undervoltage Protection logic diagram
Logic Explanation for System Scenarios
For the logic shown in the preceding logic diagrams, the sample system scenarios are
explained in Case1, 2, and 3 respectively.
Case 1
Behavior when the element trips by entering the operating region of the configurable
characteristic curve. The element operates due to the trip time defined by the curve. The
sample settings and the expected behavior are shown here.
Figure 6-38: System behaviour from Case 1
894189A1.cdr
A
N
D
SETPOINTS
COUNTER MODE
Enabled
Timed UV 1 PKP
From Timed UV protection
logic diagram
}
Disabled
SET
RST
SETPOINT
Time for Voltage Drops
t
VDrops
0
A
N
D
FlexLogic Operands
Timed UV 1 Cnt OP
Voltage Drop Counter
Increment 1 to 11
Reset 0
O
R
SETPOINTS
VOLTAGE DROPS
Count > Number of Voltage
Drops Allowed
A
N
D
Reset Dominant
Curve Settings: As shown in the red characteristic curve
Pickup: 0.90 x VT
Dropout: 105.5 % of PKP (0.95 x VT)
Voltage Drops: 2
PICKUP
DROPOUT
t
xVT
Vnom
Operating
Characteristic
PKP
dropout delay
Ph UV
Counter
1
2 = threshold
counter reset to 0
TRIP by
Curve
Time
slot for
voltage
drops
timer reset
t
t
t
t
1. 00
0. 95
0. 90
timer started

Table of Contents

Related product manuals