EasyManua.ls Logo

GE AF-650 GP - Electromagnetic Interference (EMI) Considerations; Current Sensor Fault Diagnosis; Effects of Electromagnetic Interference; EMI Effects on Converter Operation

GE AF-650 GP
166 pages
To Next Page IconTo Next Page
To Next Page IconTo Next Page
To Previous Page IconTo Previous Page
To Previous Page IconTo Previous Page
Loading...
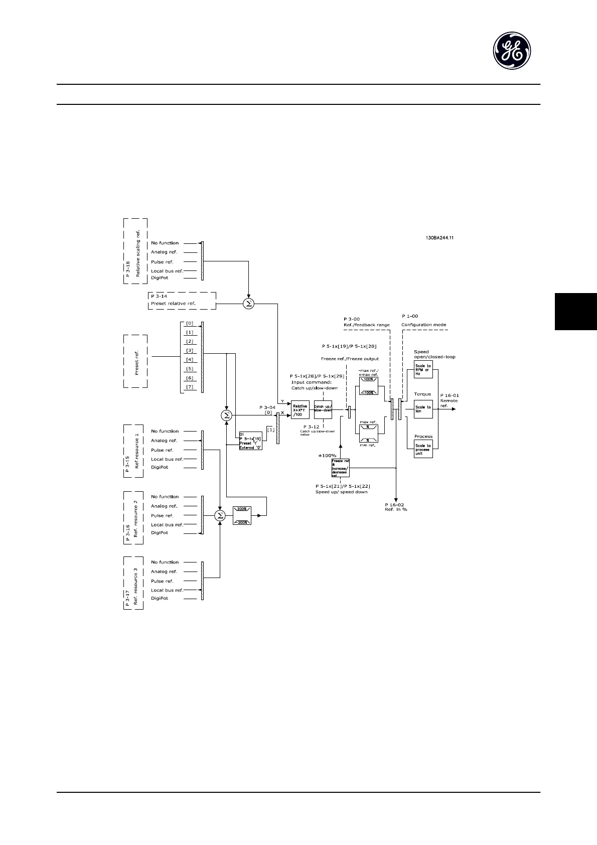
6.4.2 Reference Handling
Local Reference
The local reference is active when the adjustable frequency
drive is operated with ‘Hand’ button active. Adjust the
reference using the [
]/[
] and []/[] navigation keys
respectively.
Remote Reference
The reference handling system for calculating the remote
reference is shown in Figure 6.11.
Figure 6.11 Remote Reference
The scaling of analog references are described in
parameter groups AN-1# and AN-2#, and the scaling of
digital pulse references are described in parameter group
E-6#.
Reference limits and ranges are set in parameter group
F-5#.
Application Setup Examples
AF-650 GP
TM
Design and Installation Guide
DET-767A 6-11
6
6

Table of Contents

Other manuals for GE AF-650 GP

Related product manuals