EasyManua.ls Logo

GE AV-300I - PID Function - Pipart

GE AV-300I
296 pages
To Next Page IconTo Next Page
To Next Page IconTo Next Page
To Previous Page IconTo Previous Page
To Previous Page IconTo Previous Page
Loading...
AV-300i Version 2 Users Guide
—————— Block Diagrams ——————
Ch.2
225
PIPart.vsdAV-300i AC flux vector Drive
10/15/99 -- RM
File name:
Issued Date
Initials:
Revision Date
Initials:
01
02
03
04
05
06
07
08
09
10
11
12
13
14
15
16
GE Industrial Systems
Salem, Va. USA
Proprietary Information
Do Not Copy
PRODUCT:
01
02
03
04
05
06
07
08
09
10
11
12
13
14
15
ABCDEFGH I J K LMNOPQRST U
ABCDEFGH I J K L
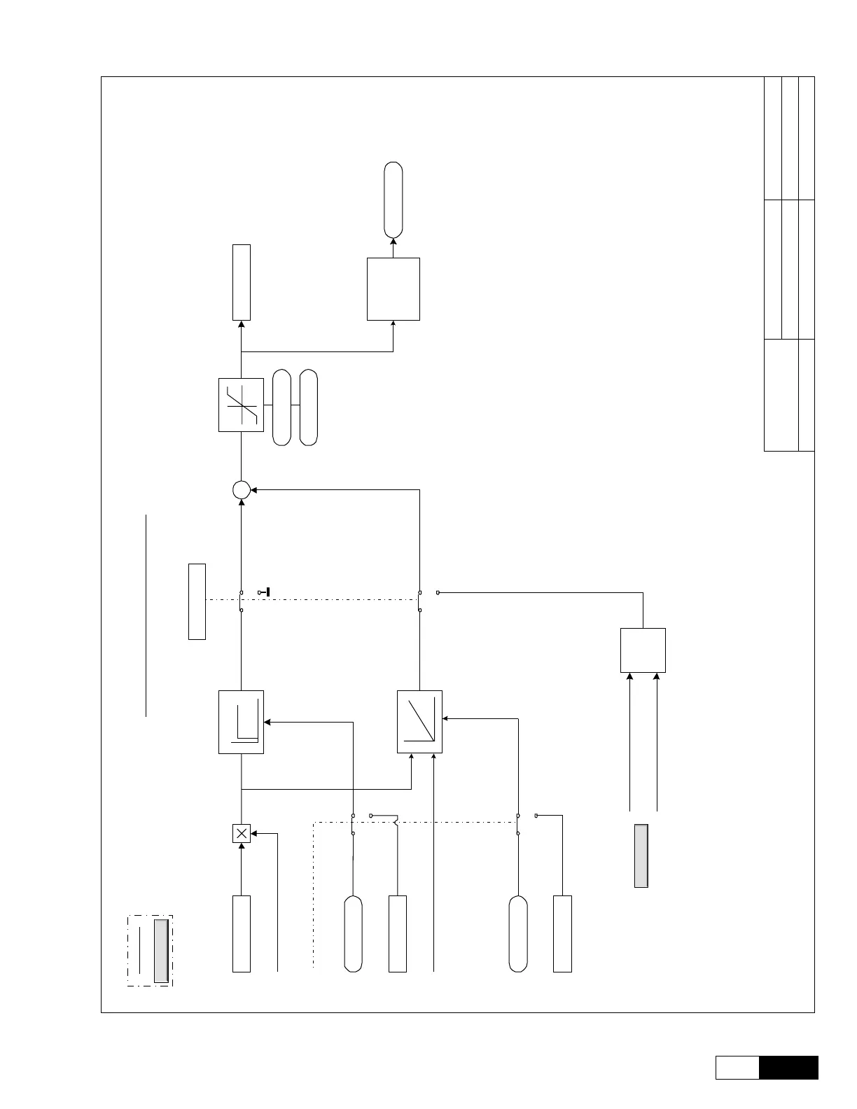
PID FUNCTION - PIPART
sign PID
+
+
MEMORY
Sign Control
Int I freeze
PI Steady State
Load CMD
Load VAL
From Diam Calc
Diacal
Zero
PID
Back
NAVIGATION
08/02/00 -- RNC
PID input
PI Pinit gain
10 %
PI Pnorm gain
PI Iinit gain
10 %
PI Inorm gain
PI clamp top
1
PI clamp bot
-1
PID PI out mon
PID input
Last PI out
0

Table of Contents

Related product manuals