EasyManua.ls Logo

GE D30 - Page 491

GE D30
686 pages
Print Icon
To Next Page IconTo Next Page
To Next Page IconTo Next Page
To Previous Page IconTo Previous Page
To Previous Page IconTo Previous Page
Loading...
CHAPTER 5: SETTINGS CONTROL ELEMENTS
D30 LINE DISTANCE PROTECTION SYSTEM – INSTRUCTION MANUAL 5-281
5
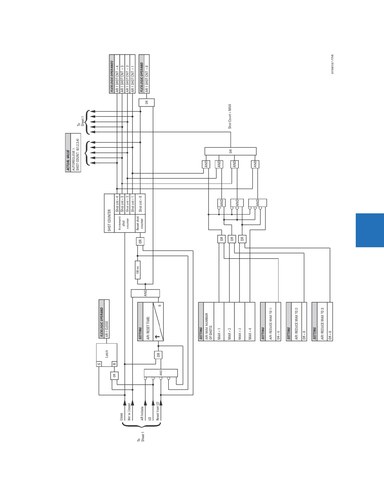
Figure 5-160: Autorecloser logic (Sheet 2 of 2)

Table of Contents

Related product manuals