EasyManua.ls Logo

gefran 850 - Functional Diagram

gefran 850
286 pages
Print Icon
To Next Page IconTo Next Page
To Next Page IconTo Next Page
To Previous Page IconTo Previous Page
To Previous Page IconTo Previous Page
Loading...
80209C_MHW_850-1650-1850_02-2020_ENG_pag. 133
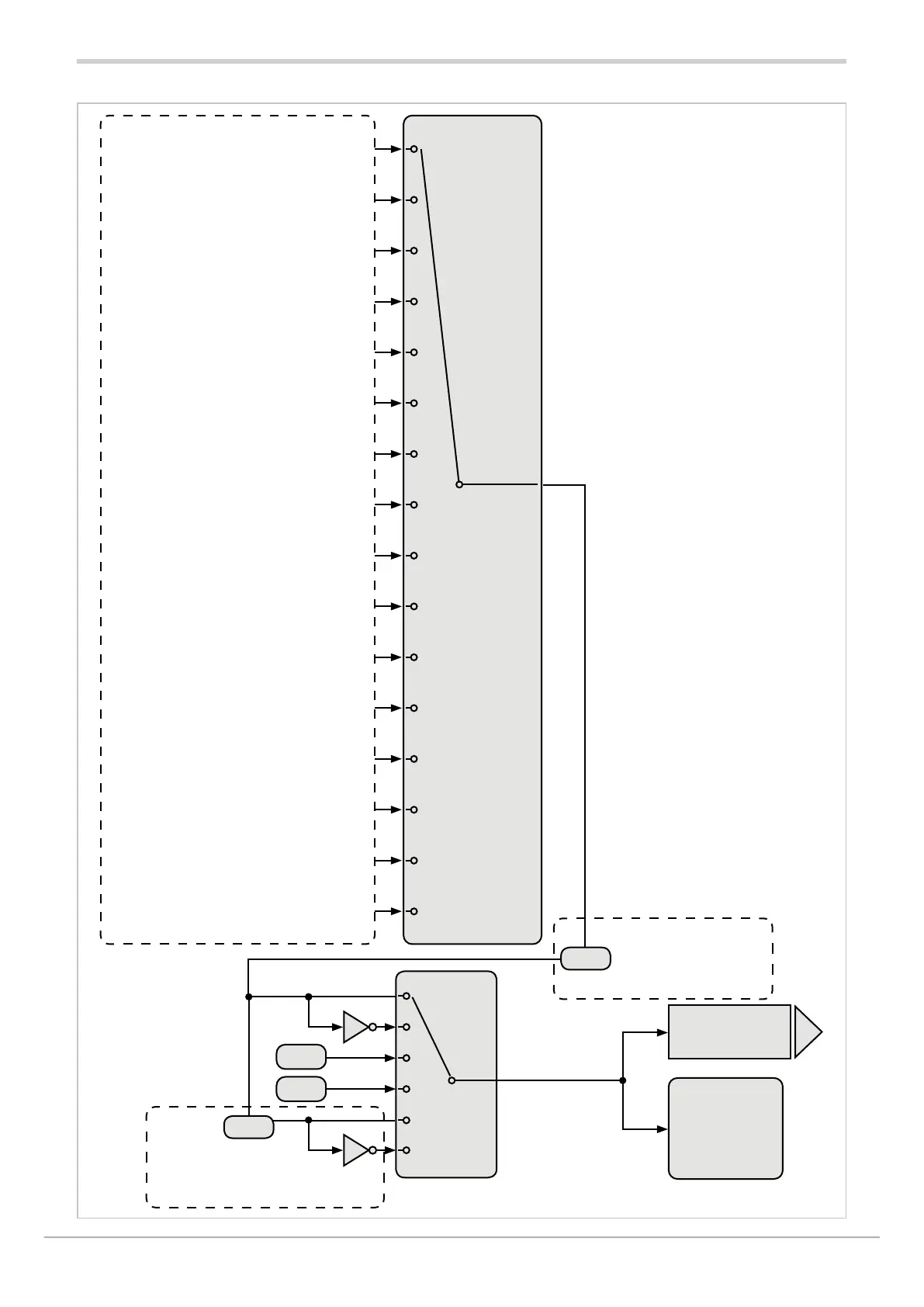
4.18.1. Functional diagram
Scrolling
message
MSG.OU pag. 138
OFF
ON
Definition
state
STAT pag. 134
Output
Function
F.OUT pag. 135
NONE HEAT1 COOL1 ALRM1
ALRM2 ALRM3 ALRM4 OR.12
OR.123 O.1234 AND.12 AN.123
A.1234 LBA1 BUT.SR POWR1
if model with CT1+CT2:
AL.HB
if the Timer function is enabled in MODE.1:
TMR1
if the Programmer 1 function is enabled in
parameter PROGR on the EN.FUN menu
P.HBB1 P.RUN1 P.HLD1 P.RDY1
P.END1 P.EVE1
if the Logic option function is enabled:
LFB.O
if model with valve control:
V.OPEN V.CLOS
if model with digital inputs:
IN.DIG
if the PID2.E function is enabled in EN.FUN:
HEAT2 COOL2 LBA2 POWR2
if the Timer function is enabled in MODE.2:
TIMR2
if the Programmer 2 function is enabled in
parameter PROGR on the EN.FUN menu:
P.HBB2 P.RUN2 P.HLD2 P.RDY2
P.END2 P.EVE2
if model with Master Modbus serial (except output 1)
and at least one Master parameter configured as
MASTER:
CY.TIM
CY.TIM
PWM MANAGEMENT with analogue levels
for Output 1 only
of CONT.A or CONT.C type
PWM MANAGEMENT
parameter only for digital
outputs with
F.OUT = HEAT1/COOL1
HEAT2/COOL2

Table of Contents

Related product manuals