EasyManua.ls Logo

GGM VH-2600A-230 - 4. Maintenance Schedule; 4.1. Maintenance Schedule; 4.1.1. Humidifier Cleaning

Default Icon
29 pages
Print Icon
To Next Page IconTo Next Page
To Next Page IconTo Next Page
To Previous Page IconTo Previous Page
To Previous Page IconTo Previous Page
Loading...
12
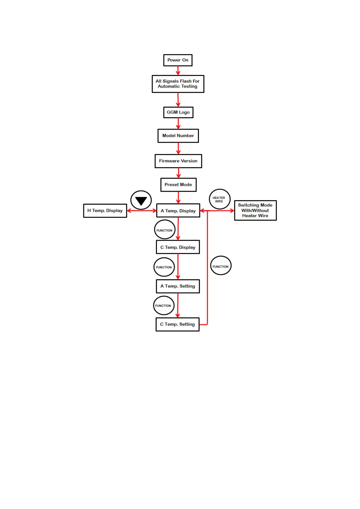
3.5. Flow Chart
3.5.1. Flow Chart for VH-2600

Table of Contents

Related product manuals