EasyManua.ls Logo

Gree GMV-N22G/A3A-K

Gree GMV-N22G/A3A-K
276 pages
To Next Page IconTo Next Page
To Next Page IconTo Next Page
To Previous Page IconTo Previous Page
To Previous Page IconTo Previous Page
Loading...
GREE GMV5 INDOOR UNIT SERVICE MANUAL
136
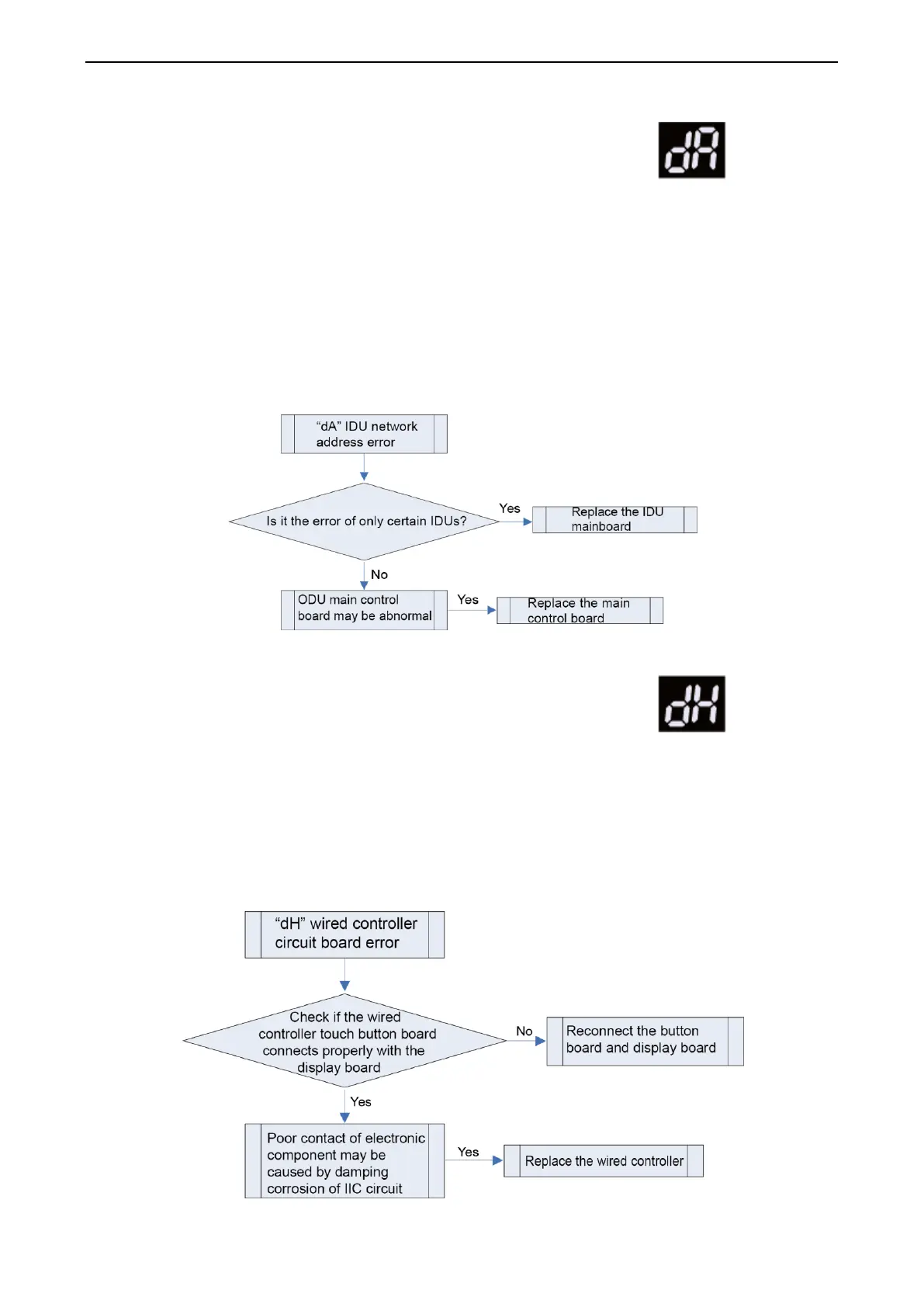
1.2.7 dA IDU network address error
Error display:
IDU wired controller and IDU receive light board will display
Error judgment condition and method:
Through testing the IDU address chip and IP address, if address chip cannot be read, IDU IP is 0 or
IP is in conflict, report the error.
Possible reason:
ODU allocated address is wrong
IDU treatment is wrong
Address chip is abnormal
Troubleshooting:
1.2.8 dH wired controller circuit board error
Error display:
IDU wired controller and IDU receive light board will display
Error judgment condition and method:
Wired controller IIC communication is abnormal
Possible reason:
Communication of wired controller touch button board and display board IIC is abnormal;
Read and write of wired controller memory chip IIC is abnormal (when memory chip is existed);
Troubleshooting:

Table of Contents

Other manuals for Gree GMV-N22G/A3A-K

Related product manuals