EasyManua.ls Logo

Gree GMV-N22G/A3A-K

Gree GMV-N22G/A3A-K
276 pages
To Next Page IconTo Next Page
To Next Page IconTo Next Page
To Previous Page IconTo Previous Page
To Previous Page IconTo Previous Page
Loading...
GREE GMV5 INDOOR UNIT SERVICE MANUAL
139
Troubleshooting:
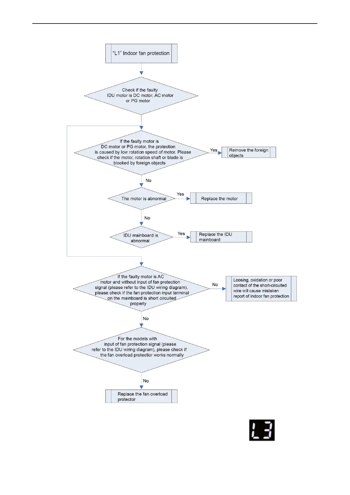
1.2.13 L3 Water full protection
Error display:
IDU wired controller and IDU receive light board will display
Error judgment condition and method:
Check the status of IDU float switch. When water level is too high, float switch is activated, so water

Table of Contents

Other manuals for Gree GMV-N22G/A3A-K

Related product manuals