EasyManua.ls Logo

Gree SUPER+ MULTI ULTRA Series - Malfunction Display: Discharge Temperature Protection; Malfunction Display: High;Low Pressure Sensor Error

Gree SUPER+ MULTI ULTRA Series
196 pages
Print Icon
To Next Page IconTo Next Page
To Next Page IconTo Next Page
To Previous Page IconTo Previous Page
To Previous Page IconTo Previous Page
Loading...
Super Free Match
Service Manual
MAINTENANCE
126
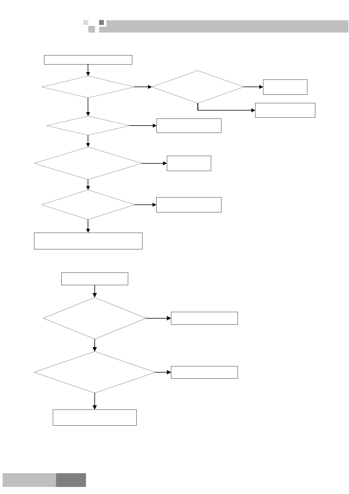
3.4 Malfunction display: Discharge temperature protection
Discharge temperature protection
Measure the
discharge temperature: does it have
reached 125?
Check and repair the leakage of the unit. Charge
refrigerant according to the required volume
Replace the oudoor
unit mainboard
Measure
resistance value of discharge
temperature sensor: is it
correct(50KΩ)?
Replace relevant discharge
temperature sensor
Are the
electronic expansion valves
broken?
When the
discharge temperature is higher than
110, whether the compressor reduces
its capacity?
Check the
capacity demand of indoor units:
is it in the range of outdoor
unit capacty ?
Yes
Replace relevant electronic
expansion valve
Replace the oudoor
unit mainboard
Refer to the dial-up of indoor
and outdoor unit
No
Yes
Yes
Yes
Yes
No
No
No
No
3.5 Malfunction display: High/Low pressure sensor error
Pressure sensor error
The plug
on pressure sensor is correctly
connected to the socket on
mainboard, is it?
Measure the
DC voltage value between black
line and green line of the sensor: is it
OK?(0.5~4.5V)
Replace the mainboard of outdoor
unit
Check the orientation of
plug and socket
Replace the pressure
sensor
Yes
No
Yes
No

Table of Contents

Related product manuals