EasyManua.ls Logo

Haskris WW3 - Connections

Default Icon
26 pages
Print Icon
To Next Page IconTo Next Page
To Next Page IconTo Next Page
To Previous Page IconTo Previous Page
To Previous Page IconTo Previous Page
Loading...
Page 8 of 26
Email: service@haskris.com
Phone: 001 847 956 6420
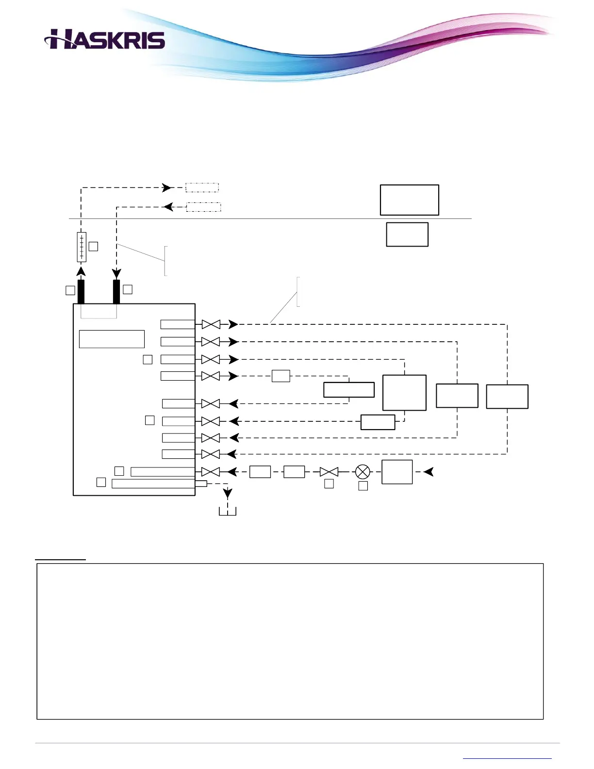
Connections
Piping schematic below shows the plumbing connections.
Drawings below show the location of the fluid connections on the unit.
WW / MANIFOLD
(INDOOR)
SUPPLY
SUPPLY
SUPPLY
RETURN
RETURN
CITY WATER 
RETURN
DRAIN & OVERFLOW - 1"
E
H
I
G
GACC / AMP CIRCUIT
F1
MAGNET GRADIENT
COIL CIRCUIT
FLOW SWITCH
REFRIGERATOR /
COMP CIRCUIT
F2 BFP
CITY
WATER
IN
J
K
SUPPLY
RETURN
RF CIRCUIT
D
D
SUPPLY
RETURN
CUSTOMER
EQUIPMENT OR
HASKRIS OPC
HASKRIS
WW
F
WATER LOOP
CHILLED WATER /
GLYCOL LOOP
LEGEND
D = ANTI-VIBRATION JOINTS; SUPPLIED AND INSTALLED BY CUSTOMER / CONTRACTOR.
E = WW / MANIFOLD SUPPLY SIDE BALL VALVES; SUPPLIED WITH WW / MANIFOLD.
F = FLOWMETER (40 GPM, SUPPLIED BY CUSTOMER/CONTRACTOR).
G = WW / MANIFOLD RETURN SIDE BALL VALVES; SUPPLIED WITH WW / MANIFOLD.
H = CITY WATER INLET BALL VALVE; SUPPLIED WITH WW / MANIFOLD.
I = WW / MANIFOLD DRAIN / OVERFLOW CONNECTION; DRAIN VALVE SUPPLIED WITH WW / MANIFOLD (VALVE IS INTERNAL)
J = SHUT OFF VALVE; SUPPLIED AND INSTALLED BY CUSTOMER / CONTRACTOR.
K = PRESSURE REGULATOR (70 PSI MAXIMUM) SUPPLIED AND INSTALLED BY CUSTOMER / CONTRACTOR.
F1 = FILTER SUPPLIED WITH MRI SYSTEM; INSTALLED BY CANON ENGINEER.
F2 = 100 MICRON FILTER SUPPLIED AND INSTALLED BY CUSTOMER / CONTRACTOR.
BFP = BACK FLOW PREVENTER SUPPLIED AND INSTALLED BY CUSTOMER / CONTRACTOR.
NOTE: (1) CITY WATER SHALL NOT EXCEED 55 PSI.
(2) IN THE EVENT OF POWER LOSS OR CHILLER FAILURE CITY WATER WILL PROVIDE COOLING TO THE REFRIGERATOR
COMP CIRCUIT ONLY. WHEN IN CITY WATER BYPASS THE DRAIN MUST BE OPEN.
(3) RF CIRCUIT IS NOT APPLICABLE TO WW3 MODEL

Related product manuals