EasyManua.ls Logo

Hisense BCD-543WPAZR/HC1(E) - Faulty Start Issues

Hisense BCD-543WPAZR/HC1(E)
56 pages
Print Icon
To Next Page IconTo Next Page
To Next Page IconTo Next Page
To Previous Page IconTo Previous Page
To Previous Page IconTo Previous Page
Loading...
32 / 56
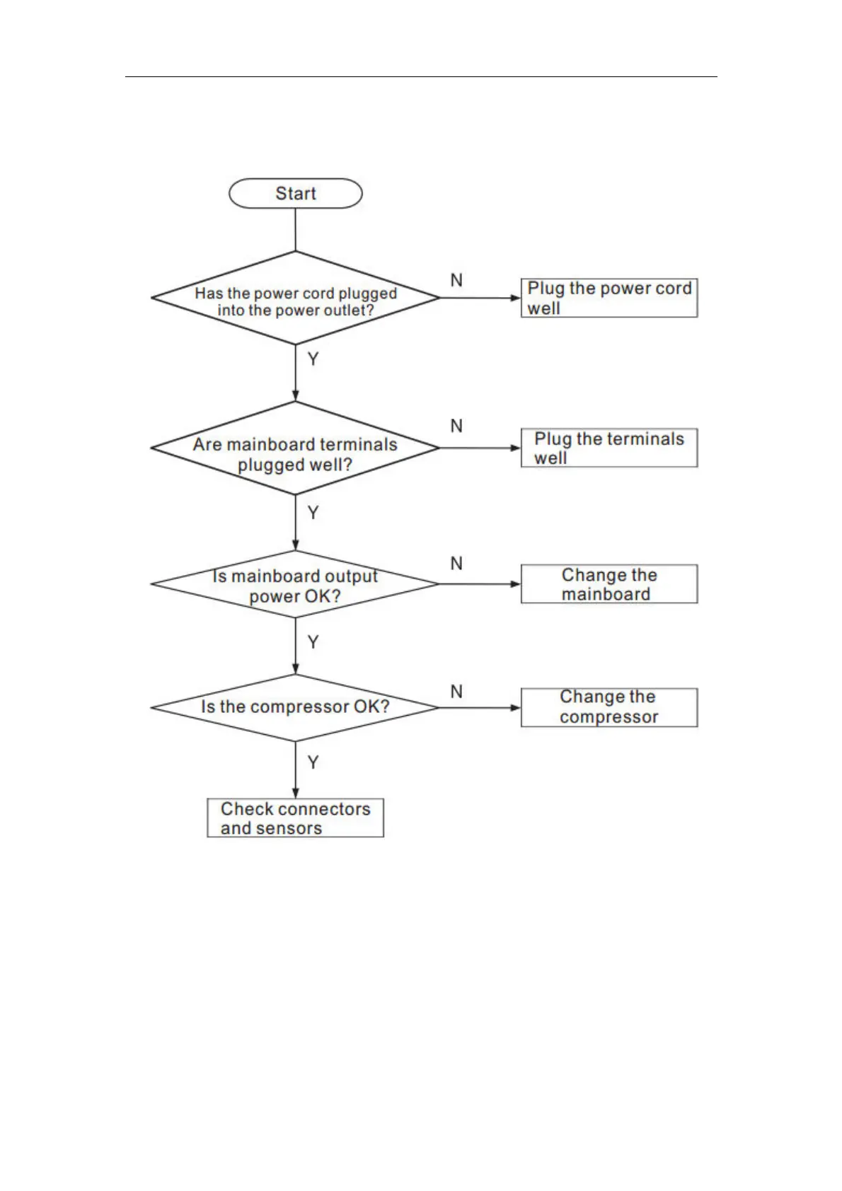
5.2 Faulty start

Related product manuals