EasyManua.ls Logo

Hisense BCD-543WPAZR/HC1(E) - Refrigeration Failure

Hisense BCD-543WPAZR/HC1(E)
56 pages
Print Icon
To Next Page IconTo Next Page
To Next Page IconTo Next Page
To Previous Page IconTo Previous Page
To Previous Page IconTo Previous Page
Loading...
33 / 56
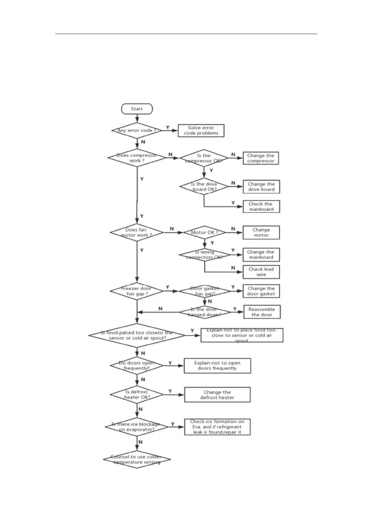
5.3 Refrigeration failure
5.3.1Freezer compartment

Related product manuals