EasyManua.ls Logo

Hisense BCD-543WPAZR/HC1(E) - Pipe Noise Issues

Hisense BCD-543WPAZR/HC1(E)
56 pages
Print Icon
To Next Page IconTo Next Page
To Next Page IconTo Next Page
To Previous Page IconTo Previous Page
To Previous Page IconTo Previous Page
Loading...
38 / 56
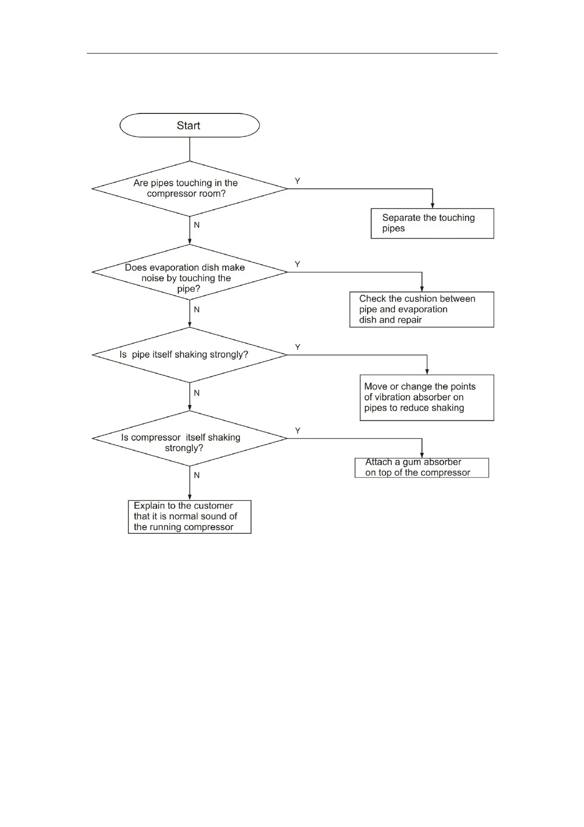
5.7Pipe noise

Related product manuals