EasyManua.ls Logo

Hisense BCD-543WPAZR/HC1(E) - Light Malfunctions

Hisense BCD-543WPAZR/HC1(E)
56 pages
Print Icon
To Next Page IconTo Next Page
To Next Page IconTo Next Page
To Previous Page IconTo Previous Page
To Previous Page IconTo Previous Page
Loading...
37 / 56
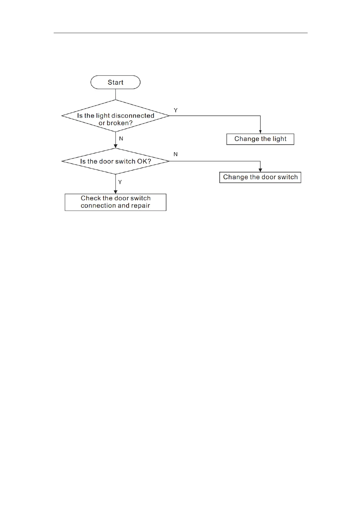
5.6Breaking of light

Related product manuals