EasyManua.ls Logo

Hitachi CB 520H B2 - Configuration Procedure for Emulex HBA Card

Hitachi CB 520H B2
466 pages
To Next Page IconTo Next Page
To Next Page IconTo Next Page
To Previous Page IconTo Previous Page
To Previous Page IconTo Previous Page
Loading...
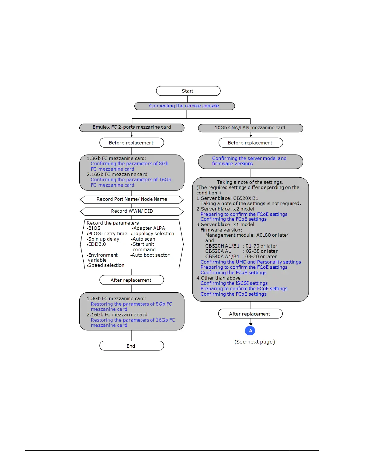
Configuration procedure for Emulex HBA card
Before replacing the Emulex HBA mezzanine card, you need to take a note of
the configuration settings of the failed card. After installing the new HBA
card, you even need to configure the new HBA card according to the settings
of the failed card.
The general flow for confirming and restoring the configuration is as follows.
7-2
Configuring Emulex mezzanine card
Hitachi Compute Blade 500 Series System Service Manual

Table of Contents

Other manuals for Hitachi CB 520H B2

Related product manuals