EasyManua.ls Logo

Hitachi CB 520H B2 - Virtual COM Console

Hitachi CB 520H B2
466 pages
To Next Page IconTo Next Page
To Next Page IconTo Next Page
To Previous Page IconTo Previous Page
To Previous Page IconTo Previous Page
Loading...
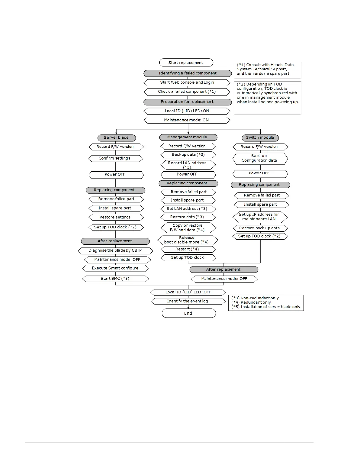
Basic replacement procedure
Server blade/ Management module/ Switch module
Figure 3-1 Basic procedure 1
3-2
Basic knowledge for replacement
Hitachi Compute Blade 500 Series System Service Manual

Table of Contents

Other manuals for Hitachi CB 520H B2

Related product manuals