EasyManua.ls Logo

HP Compaq NC8230 - Flowchart 2.3-No Power, Part

HP Compaq NC8230
216 pages
Print Icon
To Next Page IconTo Next Page
To Next Page IconTo Next Page
To Previous Page IconTo Previous Page
To Previous Page IconTo Previous Page
Loading...
Troubleshooting
Maintenance and Service Guide 2–11
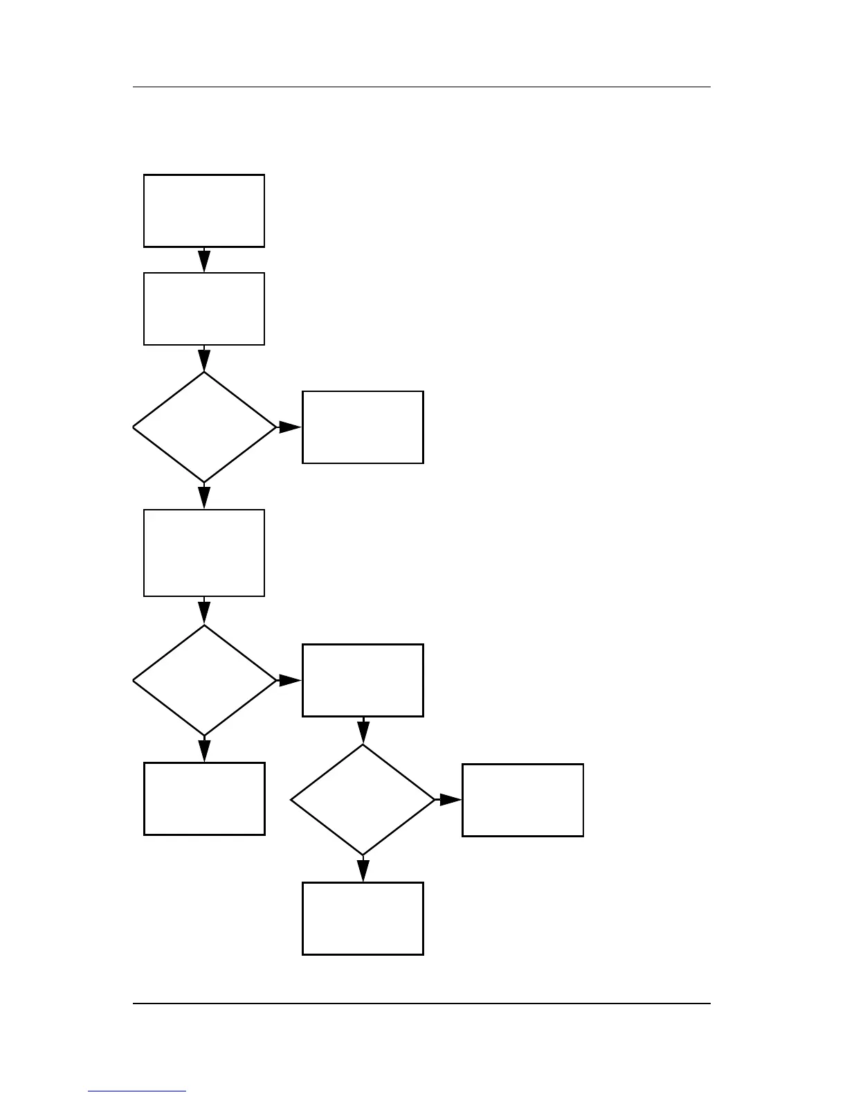
Flowchart 2.3—No Power, Part 2
Continued from
“Flowchart
2.2—No Power,
Part 1.
Visually check for
debris in battery
socket and clean
if necessary.
Done
N
Y
Power on?
Check battery by
recharging it,
moving it to
another notebook,
or replacing it.
Power on?
Done
Y
Replace
power supply
(if applicable).
N
Power on?
Done
Y
N
Go to
“Flowchart
2.4—No Power,
Part 3.

Table of Contents

Related product manuals