EasyManua.ls Logo

HP PROLIANT ML350 G6

HP PROLIANT ML350 G6
145 pages
To Next Page IconTo Next Page
To Next Page IconTo Next Page
To Previous Page IconTo Previous Page
To Previous Page IconTo Previous Page
Loading...
Troubleshooting 118
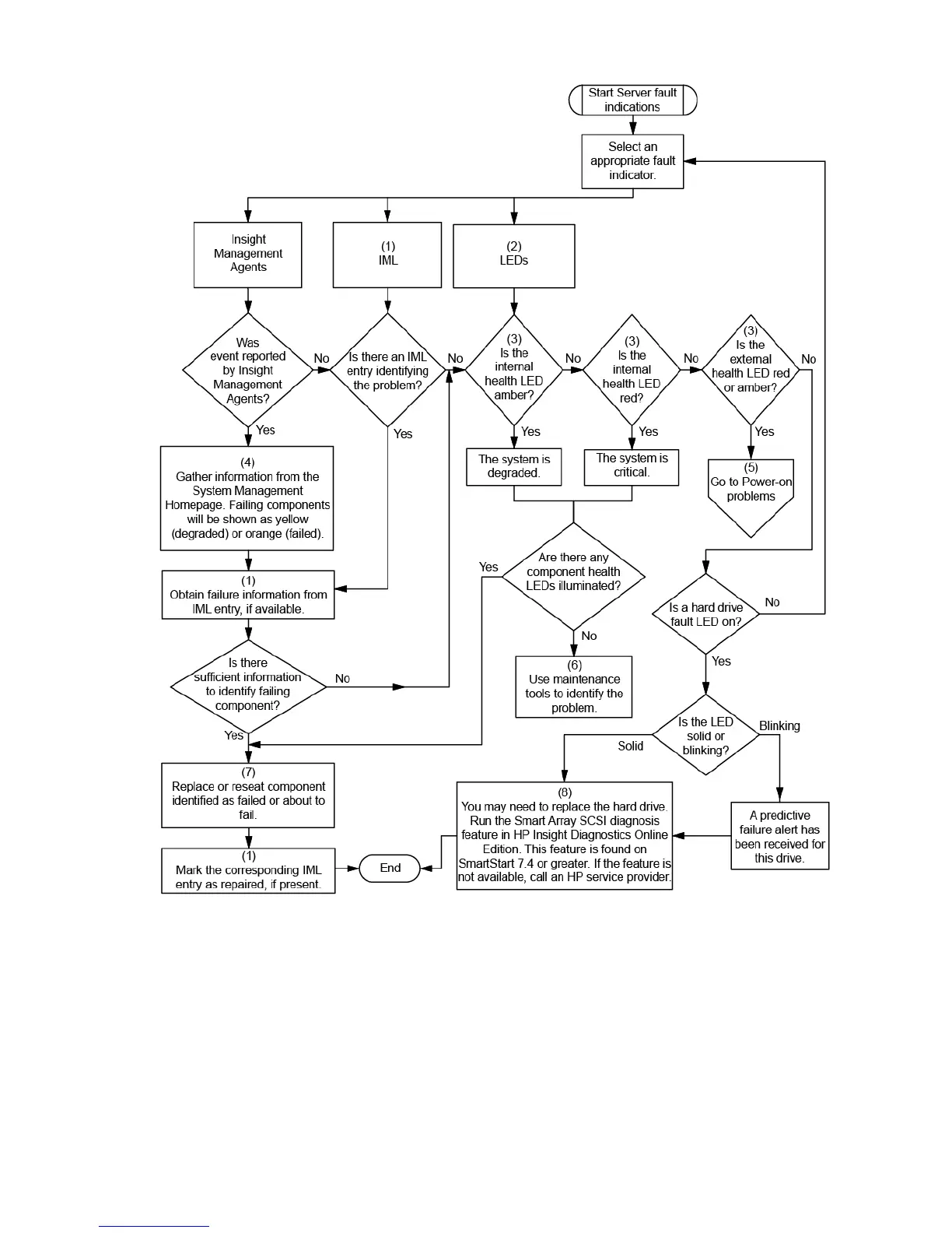
POST error messages and beep codes
For a complete listing of error messages, refer to the "POST error messages" in the HP ProLiant Servers
Troubleshooting Guide located on the Documentation CD or on the HP website
(http://www.hp.com/support).

Table of Contents

Other manuals for HP PROLIANT ML350 G6

Related product manuals