EasyManua.ls Logo

HP Z220 SFF - HP Z220 SFF Workstation System Board Architecture

HP Z220 SFF
198 pages
To Next Page IconTo Next Page
To Next Page IconTo Next Page
To Previous Page IconTo Previous Page
To Previous Page IconTo Previous Page
Loading...
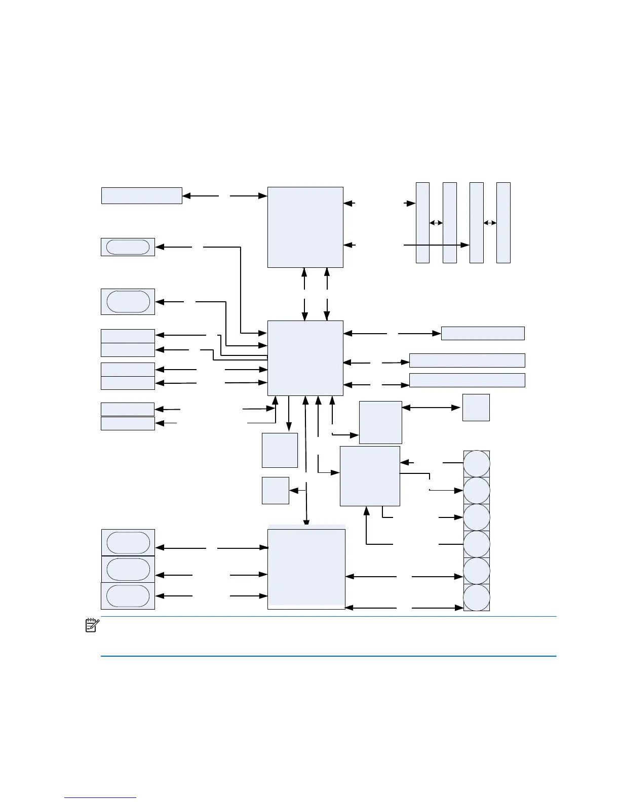
HP Z220 SFF Workstation system board architecture
This section describes the system architectures.
The following figure shows the typical system board block diagram.
Figure 1-5 System board block diagram
Z220 SFF Block Diagram
DIMM
DIMM
DDR3
1600 MHz
ECC/NonECC
DMI
VGA
Display
Port
PCI 2.3
PCIe 2.0 x4 w x16 connector
PCIe 2.0 x1
PCIe 3.0 x16
SATA 2.0
USB 2.0
USB 2.0
LPC
(1)
Serial
2
nd
Serial
Parallel
Audio Codec
Intel
Lewisville
NIC PHY
LCI
Intel HD
Audio
RJ45
Line
Out
Line
In
MIC
HP
128
Mbit
SPI
(1)
SIO1
2
Cabled (1)
Cabled (1)
Rear (1)
Front Cabled
(1)
(
1
)
(1)
Internal – Cabled (4)
Rear (2)
Rear (4)
USB 3.0
(2)
Intel PCH
Panther Point
C216
MS
KB
PS2
PS2
FDI
(1)
Intel Socket
LGA1155
SATA 3.0
(2)
TPM
Last Modified
on:1/11/12
DIMM
DIMM
(1)
DDR3
1600 MHz
ECC/NonECC
Rear (1)
Front Cabled
USB 2.0
Front – Cabled (4)
NOTE: The PCIe designators indicate the mechanical connector size and number of electrical PCIe
lanes routed to an expansion slot. For example, x16(8) means that the expansion slot is mechanically a
x16 length connector, with 8 PCIe lanes supported.
6 Chapter 1 Hardware overview

Table of Contents

Other manuals for HP Z220 SFF

Related product manuals