EasyManua.ls Logo

Hytera HD705 - Page 158

Hytera HD705
513 pages
Print Icon
To Next Page IconTo Next Page
To Next Page IconTo Next Page
To Previous Page IconTo Previous Page
To Previous Page IconTo Previous Page
Loading...
1
A
A
3V3D
1V8D
1V8D
1V6D
1V6D
3V3D
3V3D
3V3D
3V3DRF
VFLASH
VFLASH
1V6D
1V6D
1V6D
3V3D
3V3D
3V3D
CLK-CODEC13
PWR-RESET10
/RST-OUT4
CLK-OMAP/IF8
改良接地
R209 10R209 10
C215
0.01uF
C215
0.01uF
C220
470P
C220
470P
C211
1000p
C211
1000p
L201
470n
L201
470n
C233
3900P
C233
3900P
C248
0.22u
C248
0.22u
C216
0.22u
C216
0.22u
C238
0.22u
C238
0.22u
C214
470P
C214
470P
X201
SSP-T7F 12.5pF 20ppm SEIKO
X201
SSP-T7F 12.5pF 20ppm SEIKO
1
2 3
4
R207 33R207 33
C203
20P
C203
20P
C205
nc
C205
nc
C241
3900p
C241
3900p
C232
470P
C232
470P
C207
270p
C207
270p
C209
3900p
C209
3900p
C210
0.22UF 10V
C210
0.22UF 10V
R206 10R206 10
C218
0.22u
C218
0.22u
R203 10R203 10
C226
0.22u
C226
0.22u
C213
0.22u
C213
0.22u
C217
3900p
C217
3900p
R208
0
R208
0
C234
0.22u
C234
0.22u
C202
1000p
C202
1000p
C212
0.22u
C212
0.22u
C206
1000P
C206
1000P
C249
0.22u
C249
0.22u
C237
470P
C237
470P
C223
47P
C223
47P
C221
0.22u
C221
0.22u
C240
3900p
C240
3900p
C239
3900p
C239
3900p
C231
3900P
C231
3900P
C228
470P
C228
470P
C236
1u
C236
1u
OMAP5912ZZG-1
U201C
OMAP5912ZZG-1
U201C
VSS
Y13
MPU_BOOT
J20
VSS
P12
VSS
A13
VSS
A21
VSS
B1
VSS
B5
VSS
B7
VSS
B16
VSS
F20
VSS
G1
VSS
K2
VSS
K20
VSS
N1
VSS
R21
VSS
U2
VSS
W20
VSS
Y3
VSS
AA1
VSS
AA7
VSS
AA21
CVDD
A15
CVDD
M2
CVDD
Y9
CVDD
Y20
CVDD1
AA3
CVDD2
A3
CVDD2
A9
CVDD2
E2
CVDD3
B13
CVDD3
B20
CVDD3
J21
CVDD3
R20
CVDDRTC
W12
CVDDDLL
A11
CVDDA
Y21
DVDD1
A19
DVDD1
E21
DVDD2
AA2
DVDD3
Y7
DVDD4
A5
DVDD4
A7
DVDD4
B10
DVDD4
B14
DVDD5
C2
DVDD5
H2
DVDD5
R1
DVDD6
AA11
DVDD7
Y16
DVDD8
L21
DVDD9
U21
DVDDRTC
V12
LDO.FILTER
J1
CONF
V18
RTC_ON_NOFF
Y12
OSC32K_OUT
AA13
OSC32K_IN
V13
CLK32K_IN
P13
OSC1_OUT
W3
OSC1_IN
Y2
MPU_RST
U20
PWRON_RESET
R12
MCLK/GPIO24
V5
BCLK/GPIO17
Y15
CLK32K_OUT/GPIO36/MPUIO0/UART1-TX
R13
BFAIL/EXT_FIQ/UART3.CTS
W19
RST_OUT/GPIO41
AA20
SYS_CLK_IN/UART2.BCLK
Y4
C227
3900P
C227
3900P
C204
20P
C204
20P
C219
3900P
C219
3900P
C229
47P
C229
47P
C222
0.22u
C222
0.22u
C208
330p
C208
330p
C230
0.22u
C230
0.22u
OE/ST
GND
OUT
VDD
X203
DSB321SDA
OE/ST
GND
OUT
VDD
X203
DSB321SDA
1
2
3
4
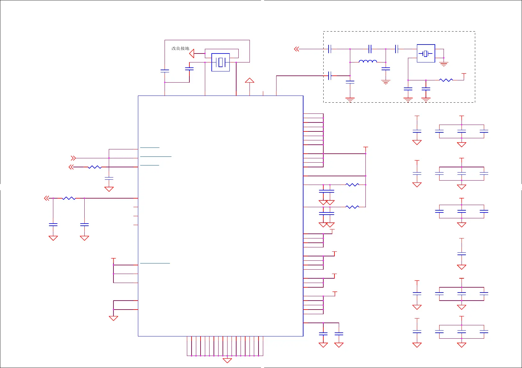
PD70X/PD70XG/PD78X/PD78XG/HD705/HD705G/HD785/HD785G Schematic Diagram (OMAP CORE)
148

Table of Contents

Other manuals for Hytera HD705

Related product manuals