EasyManua.ls Logo

Hytera HD705 - Page 159

Hytera HD705
513 pages
Print Icon
To Next Page IconTo Next Page
To Next Page IconTo Next Page
To Previous Page IconTo Previous Page
To Previous Page IconTo Previous Page
Loading...
5
5
4
4
3
3
2
2
1
1
D D
C C
B B
A
A
CV-out
CV-out
RF
charge
RF
charge
5VFGU
3V3DRF
5VFGU
3V3ARF
5VFGU
5VFGU
5VFGU
3V3ARF
RX-VCO-5V
3V3A
PS-RXVCO 3
MCSI-CS-PLL 5
MCSI-CLK-PLL 5
MCSI-DO-PLL 5
PS-TXVCO 3
APC/TV111,14
SW-CHARGE-FGU5
CLK-IF/PLL 8
LO 14
PLL-LD3
SW-CVread3
CV-ADC 13
MOD-XO 11
MOD-VCO 11
R110
8.2K
R110
8.2K
C152
5p
C152
5p
C181
nc
C181
nc
R113
470R
R113
470R
R108
3.3K
R108
3.3K
C151
47P
C151
47P
TP108
PLLLD
TP108
PLLLD
1
R132
51
R132
51
C137
1000P
C137
1000P
L121
BLM15AG121SN1
L121
BLM15AG121SN1
12
R125
1.2K-F
R125
1.2K-F
C144
4.7p
C144
4.7p
L116
390nH
L116
390nH
R104
1K
R104
1K
L109
BLM15AG121SN1
L109
BLM15AG121SN1
1 2
R143
3.3K
R143
3.3K
L118
6.8nH-G
L118
6.8nH-G
C157
2.2U
C157
2.2U
R126
nc
R126
nc
C110
10p
C110
10p
C102
4.7P
C102
4.7P
R138
56
R138
56
R134
10
R134
10
C162
1000pF
C162
1000pF
R130
10
R130
10
C168
100P
C168
100P
Q104
NE68519
Q104
NE68519
2
31
U102
TC75W51FU
U102
TC75W51FU
A OUTPUT
1
A -INPUT
2
A +INPUT
3
V+
8
B +INPUT
5
B -INPUT
6
B OUTPUT
7
GND
4
C124
8P
C124
8P
Q106
EMD22
Q106
EMD22
1
2
43
6
5
R106
5.6K
R106
5.6K
C161
1000p
C161
1000p
Q108
NE68519
Q108
NE68519
2
31
C180
1000p
C180
1000p
R133
10K
R133
10K
C106
5p
C106
5p
L108
390nH
L108
390nH
C109
5p
C109
5p
TP103
MOD-VCO
TP103
MOD-VCO
1
C174
0.01u
C174
0.01u
C165
0.1u
C165
0.1u
R121
100
R121
100
C182
0.1u
C182
0.1u
C114
5P
C114
5P
C128
4p
C128
4p
D101
1SV305
D101
1SV305
2 1
L113
390nH
L113
390nH
L101
22n
L101
22n
L120
BLM15AG121SN1
L120
BLM15AG121SN1
1 2
C169
0.1u
C169
0.1u
C116
10P
C116
10P
C103
4.7P
C103
4.7P
Q102
2SC3356
Q102
2SC3356
2
31
Q101
2SC5108
Q101
2SC5108
1
32
C105
0.1u
C105
0.1u
C130
27p
C130
27p
C148
22p
C148
22p
R103
10
R103
10
L117
12nH
L117
12nH
Q103
EMD22
Q103
EMD22
1
2
43
6
5
D107
1SV305
D107
1SV305
2 1
TP104
RFCV
TP104
RFCV
1
C121
0.1u
C121
0.1u
D105
BA277
D105
BA277
1 2
D102 1SV305D102 1SV305
21
L124
470n
L124
470n
C104
470P
C104
470P
L104
10nH(
绕线
)
L104
10nH(
绕线
)
R118
8.2K
R118
8.2K
L112
16nH
L112
16nH
L103
10nH
L103
10nH
C145
4.7p
C145
4.7p
+
C185
2.2u/10v
+
C185
2.2u/10v
12
C153
13p
C153
13p
R144
3.3K
R144
3.3K
C120
470P
C120
470P
D108
1SV305
D108
1SV305
21
C136
470P
C136
470P
C154
2.2K
C154
2.2K
C159
2200P
C159
2200P
TP101
LF_control
TP101
LF_control
1
R111
100
R111
100
C176
330p
C176
330p
U101
FSA 66
U101
FSA 66
Vin
1
OUT
2
GND
3
Vcc
5
ON/OFF
4
C156
1000P
C156
1000P
C167
0.1u
C167
0.1u
R147
1K
R147
1K
R146 33K-FR146 33K-F
C125
4p
C125
4p
Q105
2SC4617
Q105
2SC4617
2
31
L105
10nH(
绕线
)
L105
10nH(
绕线
)
L110
220nH
L110
220nH
R119
100
R119
100
C132
47P
C132
47P
R123 180KR123 180K
TP106
PLLCS
TP106
PLLCS
1
C146
3.6p
C146
3.6p
C183
1000p
C183
1000p
+
C178
0.47u
+
C178
0.47u
12
C166
0.1u
C166
0.1u
C111
4.7P
C111
4.7P
C138
0.1u
C138
0.1u
D106
1SV305
D106
1SV305
2 1
TP107
PLLCLK
TP107
PLLCLK
1
D111
1SV279
D111
1SV279
2 1
Q107
EMD22
Q107
EMD22
1
2
43
6
5
R115
180
R115
180
D109
1SV305
D109
1SV305
21
C140
2.2u/10v
C140
2.2u/10v
TP102
VCOFB
TP102
VCOFB
1
C129
3.6p
C129
3.6p
C115
5P
C115
5P
R109
100k
R109
100k
C179
0.1u
C179
0.1u
L102
10nH
L102
10nH
C133
3.6P
C133
3.6P
L114
390nH
L114
390nH
D104
BA277
D104
BA277
1 2
R122
3.3k
R122
3.3k
L119
390nH
L119
390nH
R105
10k
R105
10k
C139
470P
C139
470P
L106
390nH
L106
390nH
C142
470P
C142
470P
R116
4.7K
R116
4.7K
C164
0.1u
C164
0.1u
R145
33K-F
R145
33K-F
C163
1000p
C163
1000p
C171
0.75p
C171
0.75p
C126
0.1u
C126
0.1u
D110
1SV305
D110
1SV305
2 1
R112
180K
R112
180K
C170
100P
C170
100P
U103
sky72310
U103
sky72310
VCCecl/cml
1
Fvco_main
2
Fvco_main
3
LD/PS_main
4
VCCcp_main
5
CPout_main
6
N/C
7
Xtalacgnd/OSC
8
Xtalin/OSC
9
Xtalout/NC
10
VCCxtal
11
GNDXtal
12
N/C
13
N/C
14
N/C
15
N/C
16
N/C
17
VCCdigital
19
Data
20
CS
21
Clock
22
N/C
23
Mux_out
24
N/C
18
PowerPAD
25
C127
470P
C127
470P
C107
8p
C107
8p
C112
4.7P
C112
4.7P
R102
10K
R102
10K
C173
100P
C173
100P
C134
15p
C134
15p
R137
NC
R137
NC
R131
10
R131
10
C113
nc
C113
nc
C141
0.1u
C141
0.1u
L107
27n
L107
27n
C172
1000P
C172
1000P
C123
3.6p
C123
3.6p
C117
0.1u
C117
0.1u
L115
390nH
L115
390nH
R101
56R
R101
56R
C101
470P
C101
470P
R140
2.2k
R140
2.2k
R117
3.3K
R117
3.3K
L125
BLM15AG121SN1
L125
BLM15AG121SN1
12
L111
18nH-G
L111
18nH-G
C143
1.5P
C143
1.5P
R142
10k
R142
10k
C158
2.2u
C158
2.2u
C149
2P
C149
2P
C122
1.5P
C122
1.5P
C118
470P
C118
470P
L123
BLM15AG121SN1
L123
BLM15AG121SN1
1 2
R107
330R
R107
330R
C119
8p
C119
8p
R120
4.7K
R120
4.7K
R124
1.2K-F
R124
1.2K-F
D103
1SV305
D103
1SV305
21
D112
BA277
D112
BA277
1 2
C147
4p
C147
4p
U104
FSA 66
U104
FSA 66
Vin
1
OUT
2
GND
3
Vcc
5
ON/OFF
4
R129
10K
R129
10K
TP105
PLLDATA
TP105
PLLDATA
1
R127
10K-F
R127
10K-F
C160
2200P
C160
2200P
C175
270p
C175
270p
L122
BLM15AG121SN1
L122
BLM15AG121SN1
12
R136
33R
R136
33R
C177
0.47u
C177
0.47u
C108
5p
C108
5p
R128
2.7K-F
R128
2.7K-F
C184
1000P
C184
1000P
VCC
OUT
VCONT
GND
X101
19.2MHZ
VCC
OUT
VCONT
GND
X101
19.2MHZ
1
23
4
R114
3.3K
R114
3.3K
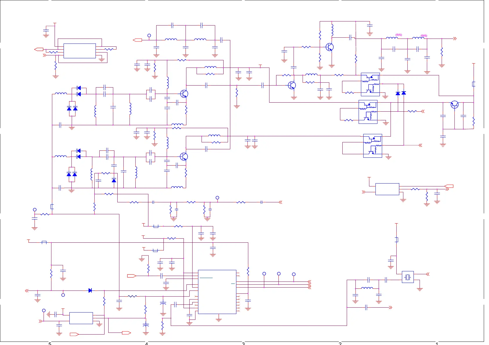
PD70X/PD70XG/PD78X/PD78XG/HD705/HD705G/HD785/HD785G Schematic Diagram (FGU)
149

Table of Contents

Other manuals for Hytera HD705

Related product manuals