EasyManua.ls Logo

Hytera HD705 - Page 331

Hytera HD705
513 pages
Print Icon
To Next Page IconTo Next Page
To Next Page IconTo Next Page
To Previous Page IconTo Previous Page
To Previous Page IconTo Previous Page
Loading...
5
5
4
4
3
3
2
2
1
1
D D
C C
B B
A A
TO VCO
TO VCTCXO
PD-DAC
LOAD-DAC
5VRT
3V3DRF
MOD-XO 1
APC/TV1 1,14
MOD-VCO 1
MCBSP2-DX-DAC5
MCBSP2-CLKX-DAC5
MCBSP2-FSX-DAC5
C709
1000p
C709
1000p
U701
TLV5614IPW
U701
TLV5614IPW
DVDD
1
PD
2
LDAC
3
DIN
4
SCLK
5
CS
6
FS
7
DGND
8
REFINCD
10
AGND
9
REFINAB
15
OUTA
14
OUTB
13
OUTC
12
OUTD
11
AVDD
16
R712
BLM15PD121SN1
R712
BLM15PD121SN1
1 2
L702
BLM15PD121SN1
L702
BLM15PD121SN1
1 2
C707
1u
C707
1u
R711
10k
R711
10k
C705
1000P
C705
1000P
R706
10K-F
R706
10K-F
C710
0.1u
C710
0.1u
TP702
APC/TV1
TP702
APC/TV1
1
R702
68k_F
R702
68k_F
R701
1K
R701
1K
C711
1u
C711
1u
C701
1u/10v
C701
1u/10v
C712
1u
C712
1u
R707
33k_F
R707
33k_F
R713
100
R713
100
TP701
MOD2
TP701
MOD2
1
C703
470P
C703
470P
R704 100R704 100
R714
10k
R714
10k
C704
470p
C704
470p
R709
100k_F
R709
100k_F
R705
10K-F
R705
10K-F
C706
1u
C706
1u
C708
150p
C708
150p
R710
100k_F
R710
100k_F
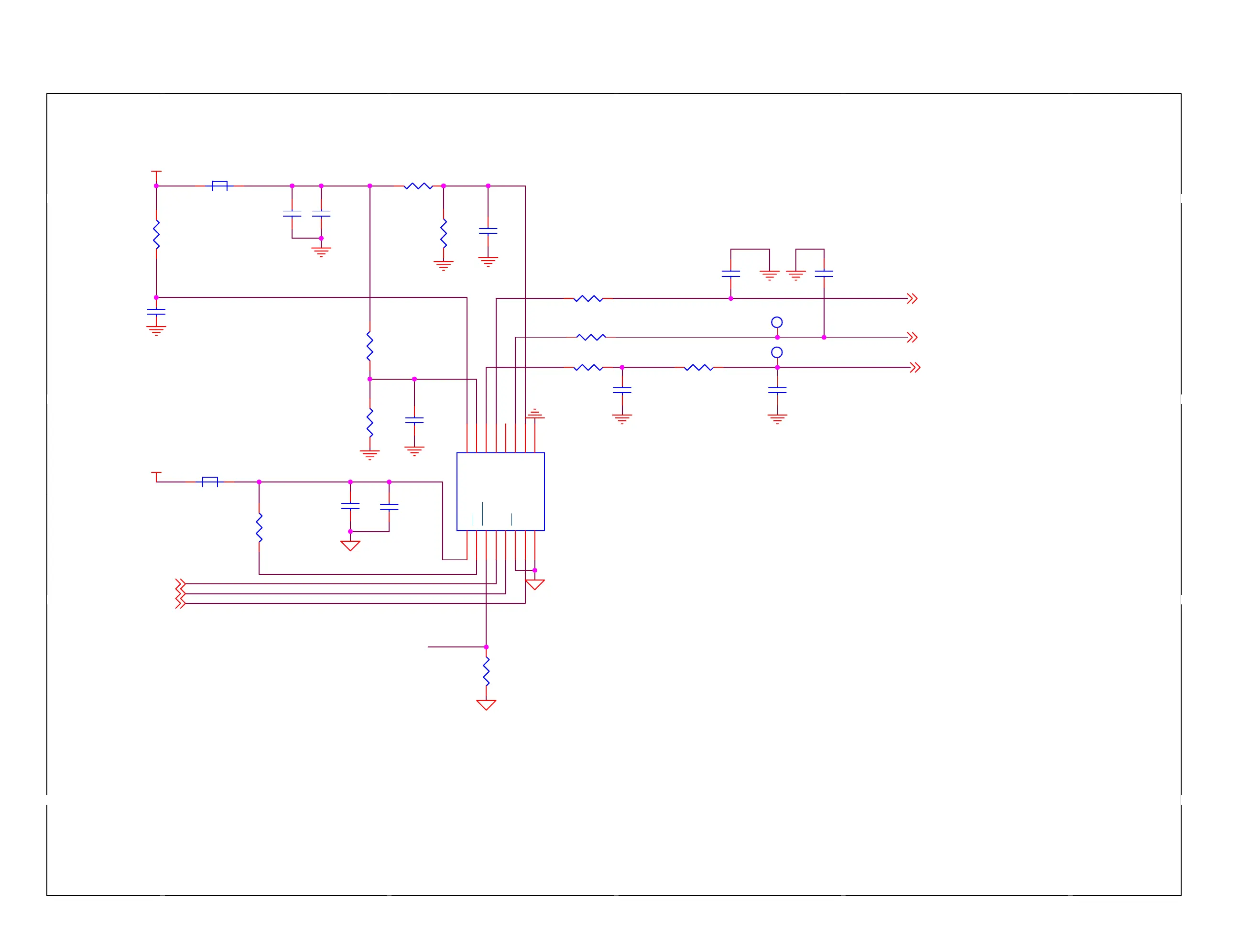
PD70X/PD70XG/PD78X/PD78XG/HD705/HD705G/HD785/HD785G Schematic Diagram (DAC)
321

Table of Contents

Other manuals for Hytera HD705

Related product manuals