EasyManua.ls Logo

Hytera HD705 - Page 332

Hytera HD705
513 pages
Print Icon
To Next Page IconTo Next Page
To Next Page IconTo Next Page
To Previous Page IconTo Previous Page
To Previous Page IconTo Previous Page
Loading...
5
5
4
4
3
3
2
2
1
1
D D
C C
B B
A A
Maximal current500mA
add:L617
C659
C651
POWER-SW+
POWER-SW+
POWER-SW+
3V3D
1V6D
5VRT
3V3D
3V6D
5VFGU
BAT+
3V6D
1V8D
3V3A
BAT+
EXT-BAT+
3V3ARF
3V3GPS
3V3DRF
3V3DRF
3V3DRF
INT-BAT+BAT+
BAT+
3V3D
PS-GPS3
PWR-RESET2
PWR-SW+ 7
PWR-SW- 7
EXT-PWR 3
POWER-CTL 3
POWER-KEY-DET 3
POWER-CTL 3
BAT+12,14
P610P610
1
+
C665
47u
+
C665
47u
12
R631
15K
R631
15K
C657 0C657 0
C616
100pF
C616
100pF
C607
0.1uF
C607
0.1uF
R614R614
U603
NC*RP102N331B
U603
NC*RP102N331B
VDD
1
GND
2
CE
3
NC
4
VOUT
5
C645
220P/50V
C645
220P/50V
C609
NC*1uF
C609
NC*1uF
L610L610
U611U611
RUN
1
SYNC
7
VFB
3
PLLPF
8
ITH
2
GND
4
VIN
6
SW
5
L616L616
U607
TPS3808G33QDBVRQ1
U607
TPS3808G33QDBVRQ1
RESET
1
MR
3
GND
2
Ct
4
VDD
6
SENSE
5
C612
NC*0.01uF
C612
NC*0.01uF
C622
0.1uF/16V
C622
0.1uF/16V
U606
RP102N331B
U606
RP102N331B
VDD
1
GND
2
CE
3
NC
4
VOUT
5
C610
NC*2.2uF
C610
NC*2.2uF
C674
220P/50V
C674
220P/50V
C613
NC
C613
NC
t
RT601
100k
t
RT601
100k
1 2
C662
3900P
C662
3900P
C654C654
1
1
2
2
3
3
L611
BLM18PG181SN1
L611
BLM18PG181SN1
+
C637
47u
+
C637
47u
12
L613L613
C619C619
R601
100K-F
R601
100K-F
L604
NC
L604
NC
R638
100K
R638
100K
L617
BLM18PG181SN1
L617
BLM18PG181SN1
R627
47K
R627
47K
D604
DAN222
D604
DAN222
1
2
3
C641
2.2uF
C641
2.2uF
C640
0.22UF 10V
C640
0.22UF 10V
R625
11K-F
R625
11K-F
C604
0.1uF/16V
C604
0.1uF/16V
R613 1KR613 1K
C669
1uF
C669
1uF
TP605
1.6V
TP605
1.6V
1
TP603
3.6V
TP603
3.6V
1
C668
0.1uF
C668
0.1uF
C656
0.1uF
C656
0.1uF
L614L614
Q608
2SK1824
Q608
2SK1824
2
31
C611
nc
C611
nc
R636
1k
R636
1k
U608
RP102N331B
U608
RP102N331B
VDD
1
GND
2
CE
3
NC
4
VOUT
5
C661C661
1
1
2
2
3
3
R623
150K-F
R623
150K-F
L603
BLM18PG181SN1
L603
BLM18PG181SN1
R641
470k
R641
470k
L612
BLM18PG181SN1
L612
BLM18PG181SN1
R632
1K
R632
1K
L601
BLM18PG181SN1
L601
BLM18PG181SN1
P607P607
1
Q604
2SK1824
Q604
2SK1824
2
31
C614
5.6pF
C614
5.6pF
L606
BLM18PG181SN1
L606
BLM18PG181SN1
C651
0.1uF
C651
0.1uF
Q602
Si2343CDS
Q602
Si2343CDS
1
32
U601U601
RUN
1
SYNC
7
VFB
3
PLLPF
8
ITH
2
GND
4
VIN
6
SW
5
C683
0.22uF
C683
0.22uF
C648
1uF
C648
1uF
J601
PD-700/BATB
J601
PD-700/BATB
1
2
3
4
5
C659
0.1uF
C659
0.1uF
C636C636
1
1
2
2
3
3
C608
NC*0.1uF
C608
NC*0.1uF
C624
2.2uF
C624
2.2uF
R628
47K
R628
47K
R602
6.8K-F
R602
6.8K-F
R617
470K-F
R617
470K-F
Q609
SI1013R
Q609
SI1013R
1
2
3
C638
3900P
C638
3900P
C663
56pF
C663
56pF
C681
470P
C681
470P
C618
0.1uF/16V
C618
0.1uF/16V
C625
0.1uF
C625
0.1uF
U609
RP102N331B
U609
RP102N331B
VDD
1
GND
2
CE
3
NC
4
VOUT
5
Q606
2SK1824
Q606
2SK1824
2
31
D602D602
2 1
C678
0.22uF 10V
C678
0.22uF 10V
C667 0C667 0
C629
4.7uF/16V
C629
4.7uF/16V
C686
3900P
C686
3900P
C687
3900P
C687
3900P
C689
NC
C689
NC
L607L607
C655
0.22UF 10V
C655
0.22UF 10V
C647
0.1uF
C647
0.1uF
R612 1KR612 1K
C627C627
1
1
2
2
3
3
C682
0.1uF/16V
C682
0.1uF/16V
C601
2.2uF
C601
2.2uF
C676
0.22uF 10V
C676
0.22uF 10V
C626
0.1uF/16V
C626
0.1uF/16V
R615
nc
R615
nc
C621
4.7uF/16V
C621
4.7uF/16V
TP602
RESET
TP602
RESET
1
R624
100K
R624
100K
L602
BLM18PG181SN1
L602
BLM18PG181SN1
L615L615
R629 2.7KR629 2.7K
Q607
2SK1824
Q607
2SK1824
2
31
U604
TK11250CM
U604
TK11250CM
ON/OFF
1
GND
2
NP(VREF)
3
VIN
6
GND
5
VOUT
4
P606P606
1
C603
4.7uF/16V
C603
4.7uF/16V
C685
470P
C685
470P
D601D601
1 2
TP604
1.8V
TP604
1.8V
1
C684
3900P
C684
3900P
P609P609
1
F601
2.5A-32V
F601
2.5A-32V
1 2
C677
1uF
C677
1uF
C672
20pF/50V
C672
20pF/50V
D606
NC
D606
NC
1 2
R622R622
R637
100K
R637
100K
C635
0.1uF
C635
0.1uF
R620
100K
R620
100K
C680
470P
C680
470P
U612
RP102N331B
U612
RP102N331B
VDD
1
GND
2
CE
3
NC
4
VOUT
5
C660
2.2uF
C660
2.2uF
L609
BLM18PG181SN1
L609
BLM18PG181SN1
U610
RP102N181D
U610
RP102N181D
VDD
1
GND
2
CE
3
NC
4
VOUT
5
C632
1UF/16V
C632
1UF/16V
C630
0.1uF/16V
C630
0.1uF/16V
C649
2.2uF
C649
2.2uF
C602
56pF/16V
C602
56pF/16V
C670
2.2uF
C670
2.2uF
C658
0.1uF/16V
C658
0.1uF/16V
C606
2.2uF
C606
2.2uF
F602
1206L050-C
F602
1206L050-C
1 2
C628
0.22UF 10V
C628
0.22UF 10V
R640
390K
R640
390K
C671
0.1uF
C671
0.1uF
C620
56pF/16V
C620
56pF/16V
C653
2.2uF
C653
2.2uF
C605
1uF/25V
C605
1uF/25V
C688
0.1uF
C688
0.1uF
R618
130K-F
R618
130K-F
R607 10R607 10
Q603Q603
1
32
C639
0.1uF
C639
0.1uF
C617
0.1uF/16V
C617
0.1uF/16V
Q605
SI2307BDS
Q605
SI2307BDS
1
2
3
C650
3900P
C650
3900P
C644
20pF/50V
C644
20pF/50V
C623
1uF/25V
C623
1uF/25V
R639
100K
R639
100K
L605
BLM18PG181SN1
L605
BLM18PG181SN1
R621
47K
R621
47K
P608P608
1
C642
0.1uF
C642
0.1uF
R611
10K
R611
10K
C652
56pF
C652
56pF
R630
47K
R630
47K
C666
3900
C666
3900
C646 0C646 0
C679
0.1uF/16V
C679
0.1uF/16V
U605
TK11250CM
U605
TK11250CM
ON/OFF
1
GND
2
NP(VREF)
3
VIN
6
GND
5
VOUT
4
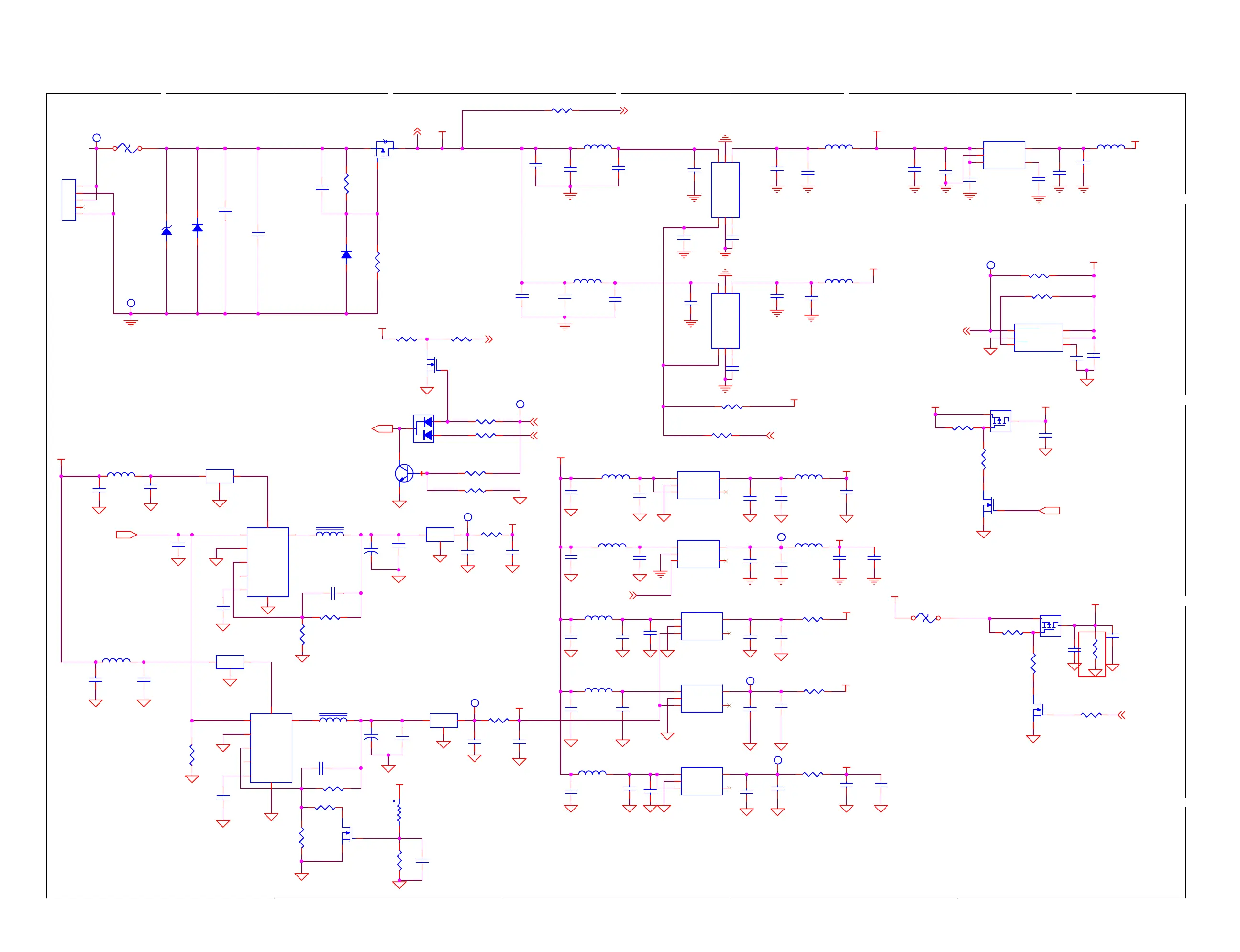
PD70X/PD70XG/PD78X/PD78XG/HD705/HD705G/HD785/HD785G Schematic Diagram (Power)
322

Table of Contents

Other manuals for Hytera HD705

Related product manuals