EasyManua.ls Logo

Hytera HD705 - Page 425

Hytera HD705
513 pages
Print Icon
To Next Page IconTo Next Page
To Next Page IconTo Next Page
To Previous Page IconTo Previous Page
To Previous Page IconTo Previous Page
Loading...
5 4 3 2 1
D
C
B
A
A
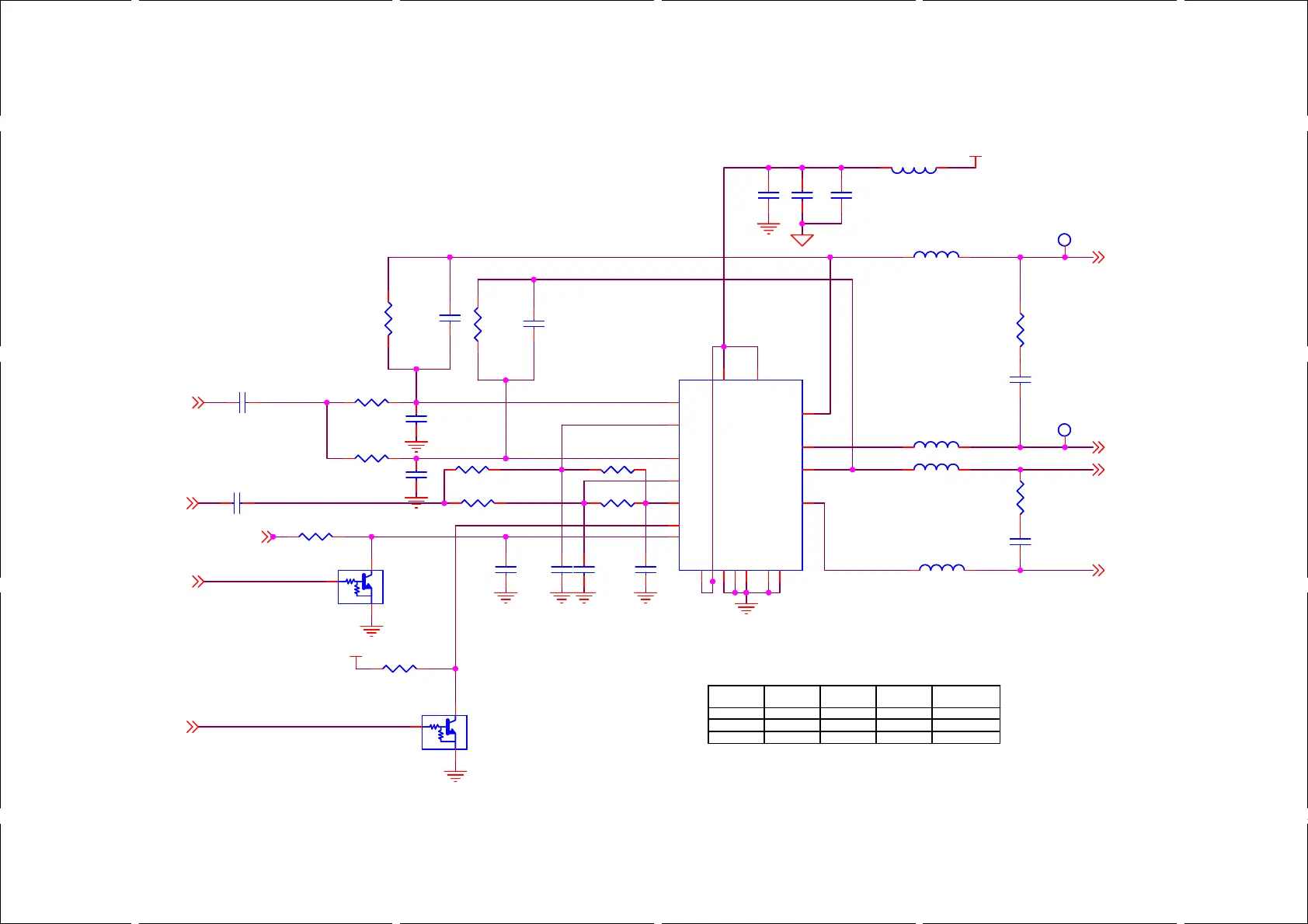
BAT+
BAT+
Mode-AMP3
SEL-SPK
3
AF-OUt-13
AF-OUT+13
EXT-SPK- 7
EXT-SPK+ 7
IN-SPK- 7
IN-SPK+ 7
BAT+
Mode-Amp SEL-SPK MODE SELECT OUT
1 1 0 1 OUT1
1 0 0 0 OUT2
0 x 1 x standby
C813
3900p
C813
3900p
R813
180K
R813
180K
C808
3900p
C808
3900p
C805
100p
C805
100p
C810
0.1u
C810
0.1u
C803
0.22u
C803
0.22u
R802
180K
R802
180K
R805
10K
R805
10K
C823
3900p
C823
3900p
L802
BLM18PG181SN1
L802
BLM18PG181SN1
R803
180K
R803
180K
C801
0.1u
C801
0.1u
TP802TP802
1
DTC114EE
Q801
DTC114EE
Q801
3
1
2
DTC114EE
Q802
DTC114EE
Q802
3
1
2
C804
270P
C804
270P
R801
10
R801
10
C809
0.1u
C809
0.1u
L804L804
R811
10K
R811
10K
R812
10K
R812
10K
U801
TDA8547TS
U801
TDA8547TS
VCC1
20
VCC2
11
IN1-
17
IN1+
16
OUT1-
18
OUT1+
3
IN2-
14
IN2+
15
SVRR
5
MODE
4
SELECT
6
GND1
1
GND2
10
OUT2+
8
OUT2-
13
NC
2
NC
7
NC
9
NC
12
NC
19
C820
3900p
C820
3900p
R807
20K
R807
20K
R804
10K
R804
10K
C812
0.1u
C812
0.1u
L805L805
L801L801
R806
10
R806
10
C816
1u/16V
C816
1u/16V
R814
180K
R814
180K
C802
22u/10V
C802
22u/10V
TP801TP801
1
R808
20K
R808
20K
C819
0.01u
C819
0.01u
L803L803
C806
100p
C806
100p
PD70X/PD70XG/PD78X/PD78XG/HD705/HD705G/HD785/HD785G Schematic Diagram (Audio Amplifier)
415

Table of Contents

Other manuals for Hytera HD705

Related product manuals