EasyManua.ls Logo

Hytera HD705 - Page 426

Hytera HD705
513 pages
Print Icon
To Next Page IconTo Next Page
To Next Page IconTo Next Page
To Previous Page IconTo Previous Page
To Previous Page IconTo Previous Page
Loading...
5 4 3 2 1
D
C
B
A
A
LOAD-DAC
PD-DAC
5VRT
3V3DRF
MOD-XO 1
APC/TV1 1,14
MOD-VCO 1
MCBSP2-DX-DAC5
MCBSP2-CLKX-DAC5
MCBSP2-FSX-DAC5
TO VCO
TO VCTCXO
C710
0.1u
C710
0.1u
C705
1000P
C705
1000P
C709
1000p
C709
1000p
C703
470P
C703
470P
TP702
APC/TV1
TP702
APC/TV1
1
TP701
MOD2
TP701
MOD2
1
C712
1u
C712
1u
L702
BLM15PD121SN1
L702
BLM15PD121SN1
1 2
R702
68k_F
R702
68k_F
C704
470p
C704
470p
U701
TLV5614IPW
U701
TLV5614IPW
DVDD
1
PD
2
LDAC
3
DIN
4
SCLK
5
CS
6
FS
7
DGND
8
REFINCD
10
AGND
9
REFINAB
15
OUTA
14
OUTB
13
OUTC
12
OUTD
11
AVDD
16
R701
1K
R701
1K
C706
1u
C706
1u
R707
33k_F
R707
33k_F
R710
100k_F
R710
100k_F
C711
1u
C711
1u
R711
10k
R711
10k
C701
1u/10v
C701
1u/10v
R714
10k
R714
10k
R709
100k_F
R709
100k_F
R712
BLM15PD121SN1
R712
BLM15PD121SN1
1 2
R706
10K-F
R706
10K-F
R704 100R704 100
R705
10K-F
R705
10K-F
C707
1u
C707
1u
C708
220p
C708
220p
R713
100
R713
100
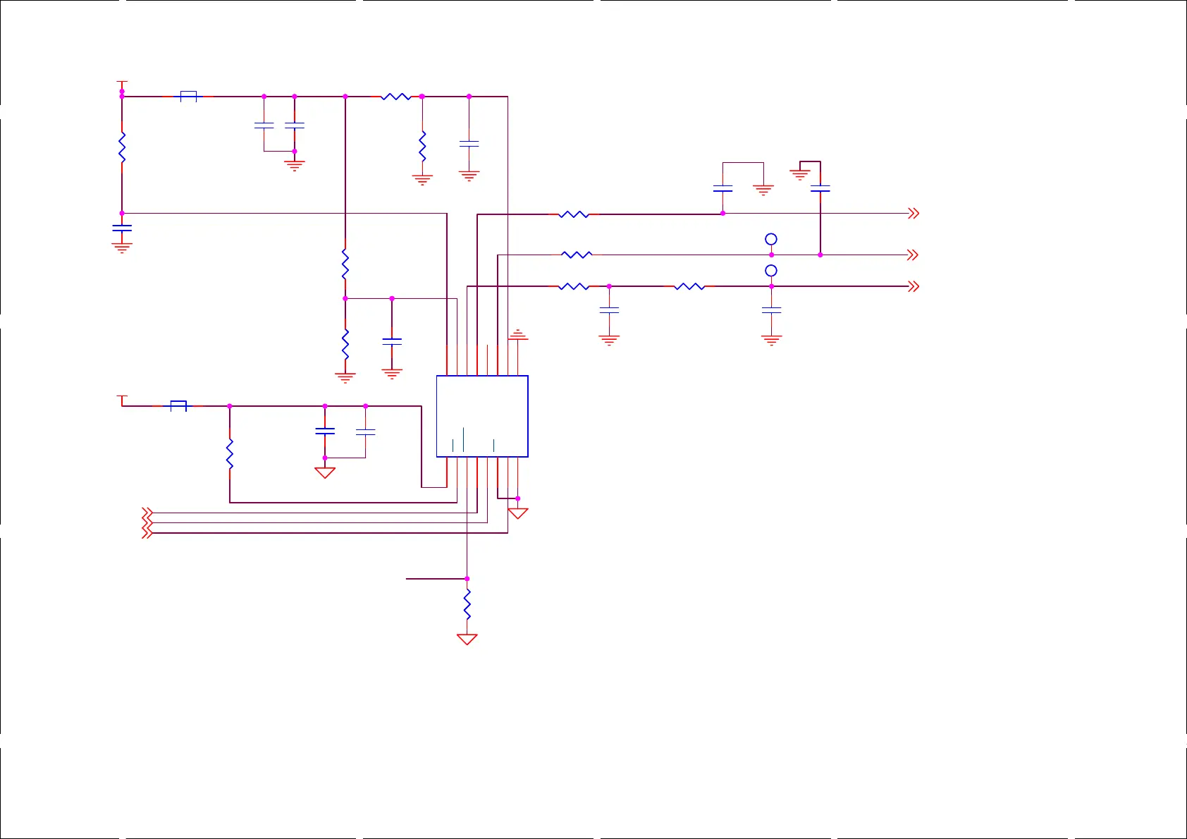
PD70X/PD70XG/PD78X/PD78XG/HD705/HD705G/HD785/HD785G Schematic Diagram (DAC)
416

Table of Contents

Other manuals for Hytera HD705

Related product manuals