EasyManua.ls Logo

IBM 360 - Page 19

IBM 360
44 pages
Print Icon
To Next Page IconTo Next Page
To Next Page IconTo Next Page
To Previous Page IconTo Previous Page
To Previous Page IconTo Previous Page
Loading...
IBM Internal Use Only
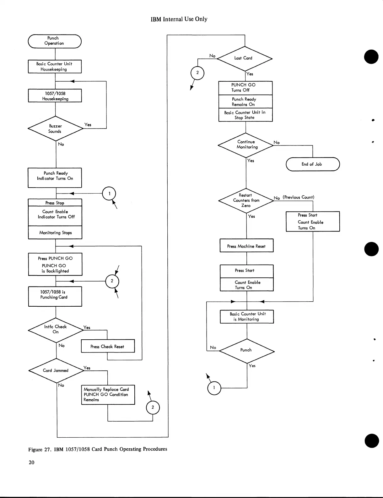
Figure 27. IBM 1057/1058 Card Punch Operating Procedures
20

Related product manuals