EasyManua.ls Logo

IBM FlashSystem 5000 Series - Japan Voluntary Control Council for Interference (VCCI) Notice; Korea Notice; Peoples Republic of China Notice; Russia Notice

IBM FlashSystem 5000 Series
106 pages
Print Icon
To Next Page IconTo Next Page
To Next Page IconTo Next Page
To Previous Page IconTo Previous Page
To Previous Page IconTo Previous Page
Loading...
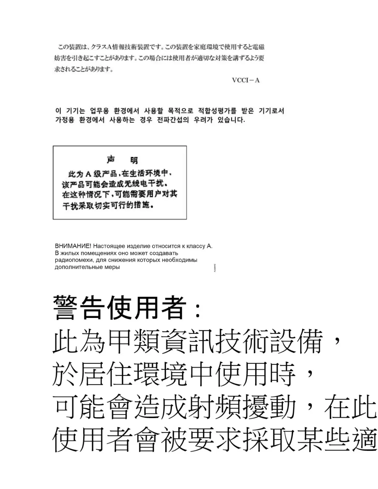
Japan Voluntary Control Council for Interference (VCCI) Notice
Korea Notice
People's Republic of China Notice
Russia Notice
Taiwan Notice
Notices
85

Table of Contents

Related product manuals