EasyManua.ls Logo

IDTECK iTDC-SR - Arm Code Process Details

Default Icon
146 pages
Print Icon
To Next Page IconTo Next Page
To Next Page IconTo Next Page
To Previous Page IconTo Previous Page
To Previous Page IconTo Previous Page
Loading...
SETTING CHANGES
iTDC
p.105
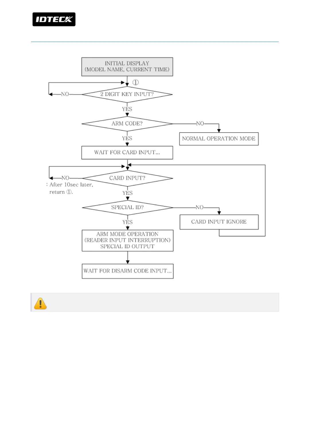
ARM CODE PROCESS DETAILS
ARM CODE has to be different from DISARM CODE.

Table of Contents

Other manuals for IDTECK iTDC-SR

Related product manuals