EasyManua.ls Logo

IDTECK iTDC-SR - Setting Menu F1

Default Icon
146 pages
Print Icon
To Next Page IconTo Next Page
To Next Page IconTo Next Page
To Previous Page IconTo Previous Page
To Previous Page IconTo Previous Page
Loading...
SETTING CHANGES
iTDC
p.71
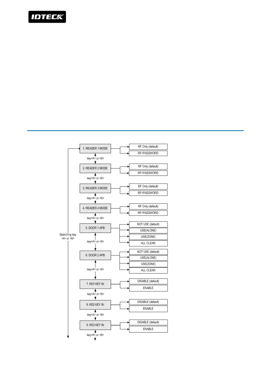
optional Keypad then you can get into SETUP MENU. There are 4 main SETUP MENU and you
first get into [SETUP MENU F1]. You can move to other SETUP MENU by pressing <F1> key
for [SETUP MENU F1], <F2> key for [SETUP MENU F2], <F3> key for [SETUP MENU F3] and
<F4> key for [SETUP MENU F4]. There are several SUB MENU in the main SETUP MENU and
you can scroll up and down the SUB MENU by pressing <4> and <6> key in the main SETUP
MENU. If you don’t press any key for 20 seconds or if you press <ESC> key then iTDC will exit
the SETUP MENU then return to normal operation. The Master ID for iTDC-SR is 10 times <0>
key (Default setting “0000000000”).
1 SETTING MENU F1

Table of Contents

Other manuals for IDTECK iTDC-SR

Related product manuals