EasyManua.ls Logo

Inovance AM600-4AD - Page 116

Inovance AM600-4AD
133 pages
To Next Page IconTo Next Page
To Next Page IconTo Next Page
To Previous Page IconTo Previous Page
To Previous Page IconTo Previous Page
Loading...
-115-
Introduction
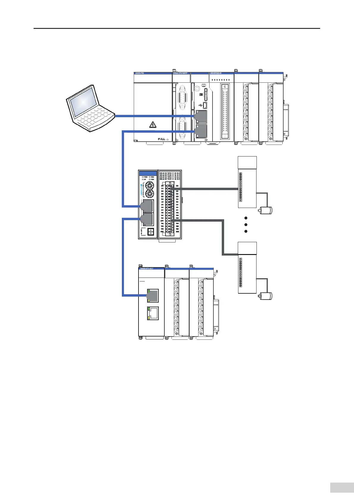
Communication system wiring
Supporting
software
InoProShop
Connect to the main
unit of the AM600
series PLC through an
Ethernet cable
EtherCAT master station
AM600 series PLC main unit
Ethernet
cable
Stepping
motor
drive 1
EtherCAT cable
EtherCAT slave
station positioning
module
MFK
3940
2 1
C N 5
C N1 R S4 8 5 CN 2 CA N
C N3 E ther N E T CN 4 Eth er C A T
STOPRUN
CANERR
CANRUN
BF
SF
ERR
RUN
0 1 2 3 7654
2 765410 3
4 5 6 73210
I
II
POWER
AM600
Risk of electric shock
EtherCAT
OUTIN
SF
BF
POWER
RUN
ECT
EtherCAT
communication
module
EtherCAT cable
CW/CCW signal wire
CW/CCW signal wire
Stepping
motor
Stepping
motor
drive 4
Stepping
motor
小心触电
Figure 5-59 Communication system wiring

Table of Contents

Related product manuals