EasyManua.ls Logo

Integra DTR-5.5 - Connecting Other Video Sources; Connecting Satellite;Cable;Set-top Box; Connecting Other Sources via Digital Audio

Integra DTR-5.5
96 pages
Print Icon
To Next Page IconTo Next Page
To Next Page IconTo Next Page
To Previous Page IconTo Previous Page
To Previous Page IconTo Previous Page
Loading...
32
Connecting the AV receiver
—Continued
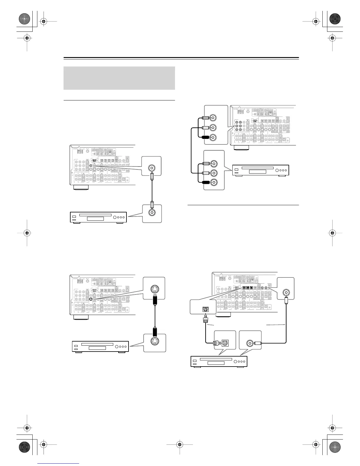
Video Connections
You only need to use one of the following connection
methods.
Using Composite Video
Use a composite video cable to connect the AV receiver’s
V VIDEO 3 IN jack to a composite video output on your
video source, as shown.
Using S-Video
Use an S-Video cable to connect the AV receiver’s
S VIDEO 3 IN jack to an S-Video output on your video
source, as shown.
Using Component Video
If you connect to a component video input, you must
assign it (see page 43).
Use a component video cable to connect the AV
receiver’s COMPONENT VIDEO IN 2 or IN 3 jack to a
component video output on your video source, as shown.
Audio Connections
Using Optical or Coaxial Connections
If you connect to a digital audio input, you’ll need to
assign it (see page 42).
Use an optical digital audio cable to connect one of the
AV receiver’s OPTICAL DIGITAL IN jacks to an
optical output on your video source, as shown.
OR
Use a coaxial digital audio cable to connect one of the
AV receiver’s COAXIAL DIGITAL IN jacks to a
coaxial output on your video source, as shown.
Notes:
•To connect the AV receiver to an LD player’s AC-3RF
output, you need a commercially available demodula-
tor.
Connecting Other Video Sources—
Satellite, Cable, Set-top box, LD
Player, etc.
R
L
IN 1IN 2IN 3
FRONT SURR CENTER
FRONT SURR CENTER
SURR BACK
DVD
CD
VIDEO 3 VIDEO 2 VIDEO 1
VIDEO 3 VIDEO 2
PRE OUT
VIDEO 1
IN IN IN
OUT OUT
IN IN
OUT
OUT
TAPE
SUB
WOOFER
SUB
WOOFER
SUB
WOOFER
MONITOR
OUT
DVD
COMPONENT VIDEO
P
B
Y
P
R
IN
OUT
IN IN IN
OUT
R
L
R
L
REMOTE
CONTROL
ZONE 2
OUT
V
S
IN 1IN
2
OUT
OPTICAL
IN1IN2IN3IN
4
OUT
COAXIAL
DIGITAL
RS
232
R
L
PHONO
IN
GND
VIDEO OUT
IN
VIDEO 3
Satellite, cable, set-top
box, LD player, etc.
R
L
IN 1IN 2IN 3
FRONT SURR CENTER
FRONT SURR CENTER
SURR BACK
DVD
CD
VIDEO 3 VIDEO 2 VIDEO 1
VIDEO 3 VIDEO 2
PRE OUT
VIDEO 1
IN IN IN
OUT OUT
IN IN
OUT
OUT
TAPE
SUB
WOOFER
SUB
WOOFER
SUB
WOOFER
MONITOR
OUT
DVD
COMPONENT VIDEO
P
B
Y
P
R
IN
OUT
IN IN IN
OUT
R
L
R
L
REMOTE
CONTROL
ZONE 2
OUT
V
S
IN 1IN
2
OUT
OPTICAL
IN1IN2IN3IN
4
OUT
COAXIAL
DIGITAL
RS
232
R
L
PHONO
IN
GND
S VIDEO OUT
VIDEO 3
IN
Satellite, cable, set-top
box, LD player, etc.
R
L
IN 1IN 2IN 3
FRONT SURR CENTER
FRONT SURR CENTER
SURR BACK
DVD
CD
VIDEO 3 VIDEO 2 VIDEO 1
VIDEO 3 VIDEO 2
PRE OUT
VIDEO 1
IN IN IN
OUT OUT
IN IN
OUT
OUT
TAPE
SUB
WOOFER
SUB
WOOFER
SUB
WOOFER
MONITOR
OUT
DVD
COMPONENT VIDEO
P
B
Y
P
R
IN
OUT
IN IN IN
OUT
R
L
R
L
REMOTE
CONTROL
ZONE 2
OUT
V
S
IN 1IN
2
OUT
OPTICAL
IN1IN2IN3IN
4
OUT
COAXIAL
DIGITAL
RS
232
R
L
PHONO
IN
GND
COMPONENT
VIDEO OUT
IN
Y
P
B
PR
Y
P
B
PR
COMPONENT VIDEO
Satellite, cable, set-top
box, LD player, etc.
R
L
IN 1IN 2IN 3
FRONT SURR CENTER
FRONT SURR CENTER
SURR BACK
DVD
CD
VIDEO 3 VIDEO 2 VIDEO 1
VIDEO 3 VIDEO 2
PRE OUT
VIDEO 1
IN IN IN
OUT OUT
IN IN
OUT
OUT
TAPE
SUB
WOOFER
SUB
WOOFER
SUB
WOOFER
MONITOR
OUT
DVD
COMPONENT VIDEO
P
B
Y
P
R
IN
OUT
IN IN IN
OUT
R
L
R
L
REMOTE
CONTROL
ZONE 2
OUT
V
S
IN 1IN
2
OUT
OPTICAL
IN1IN2IN3IN
4
OUT
COAXIAL
DIGITAL
RS
232
R
L
PHONO
IN
GND
OPTICAL
IN
DIGITAL
IN
COAXIAL
DIGITAL OUT
OPTICAL
DIGITAL OUT
COAXIAL
Satellite, cable, set-top box, LD player, etc.
Connect one or the other
DTR-6.5,5.5En.book Page 32 Wednesday, July 28, 2004 9:07 AM

Table of Contents

Related product manuals