EasyManua.ls Logo

ISA MILLENIUM ST - Wiring Diagram - 412100618000

ISA MILLENIUM ST
60 pages
Print Icon
To Next Page IconTo Next Page
To Next Page IconTo Next Page
To Previous Page IconTo Previous Page
To Previous Page IconTo Previous Page
Loading...
ATTACHMENT
40
EN
428000467237 MILLENNIUM
USE AND MAINTENANCE MANUAL
4
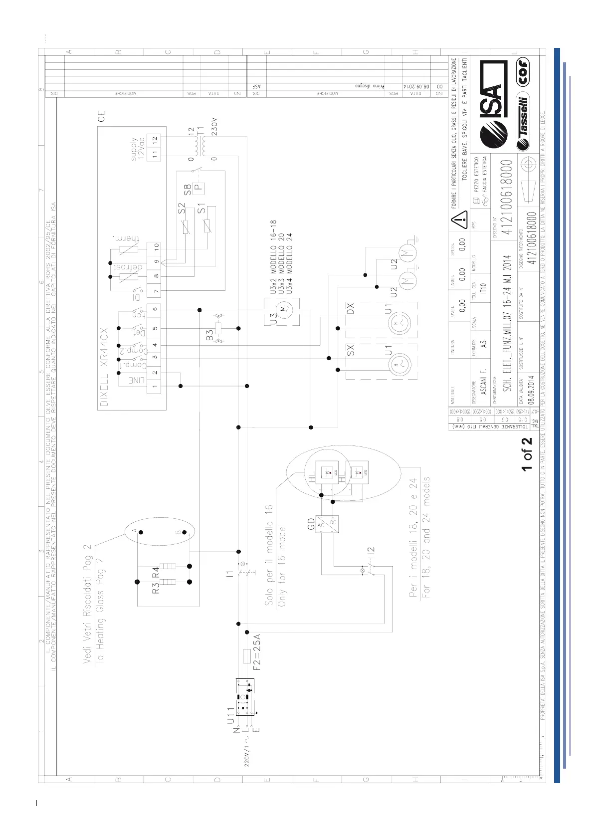
WIRING DIAGRAM - 412100618000 - 1 of 2

Related product manuals