EasyManua.ls Logo

JVC EXAD KW-AVX900

JVC EXAD KW-AVX900
82 pages
To Next Page IconTo Next Page
To Next Page IconTo Next Page
To Previous Page IconTo Previous Page
To Previous Page IconTo Previous Page
Loading...
PRECAUTIONS on power supply and speaker connections:
DO NOT connect the speaker leads of the power cord to the car battery; otherwise, the unit will be seriously damaged.
BEFORE connecting the speaker leads of the power cord to the speakers, check the speaker wiring in your car.
2
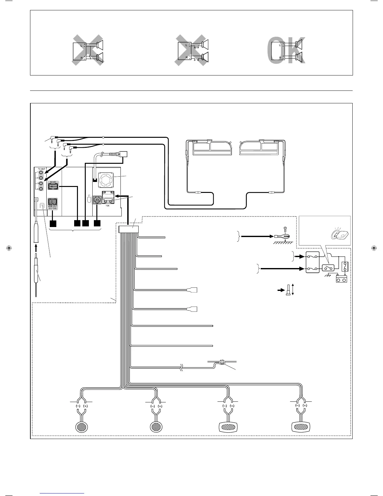
ELECTRICAL CONNECTIONS
To prevent short circuits, we recommend that you disconnect the battery’s negative terminal and make all electrical connections before installing the unit.
Be sure to ground this unit to the car’s chassis again after installation.
Before connecting
: Check the wiring in the vehicle carefully. Incorrect connection may cause serious damage to this unit.
The leads of the power cord and those of the connector from the car body may be different in color.
1 Connect the colored leads of the power cord in the order specified in the illustration below.
2 Connect the aerial cord and TV aerials. (For installing and attaching the TV aerials, see diagram Å on page 3.)
3 Finally connect the wiring harness to the unit.
1
2
3
4
6
9
7
1
(ILLUMINATION)
(TEL MUTING)
(PARKING BRAKE)
3
C
B
A
8
2
2
C
(POWER ANTENNA)
5
(REMOTE OUT)
15 A fuse
Rear ground terminal
*
1
Not included for this unit
Ignition switch
White with black stripe
White
Gray with black stripe
Gray
Green with black stripe
Green
Purple with black stripe
Purple
Right speaker (front)
Left speaker (rear)
Right speaker (rear)
To metallic body or chassis of the car
To a live terminal in the fuse block connecting to the car battery (bypassing
the ignition switch)
To an accessory terminal in the fuse block
To car light control switch
To cellular phone system
Black
Yellow *
2
Red
Blue with white stripe
Orange with white stripe
Brown
Light green
To the remote lead of other equipment (200 mA max.)
*
1
*
1
Left speaker (front)
*
2
Before checking the operation of this unit prior to
installation, this lead must be connected, otherwise
power cannot be turned on.
Crimp connector
To parking brake of the car (see diagram ı on page 3.)
Fuse block
See pages 3 and 4.
Fan
TV aerial (Left) TV aerial (Right)
To automatic antenna if any (250 mA max.)
Blue
Instal_KW-AVX900[A]_1.indd 2Instal_KW-AVX900[A]_1.indd 2 2007.3.14 5:12:50 PM2007.3.14 5:12:50 PM

Table of Contents

Related product manuals